WARNING:
JavaScript is turned OFF. None of the links on this concept map will
work until it is reactivated.
If you need help turning JavaScript On, click here.
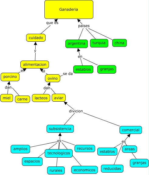
Este Cmap, tiene información relacionada con: ganaderia, granjas es comercial, alimentacion y cuidado, subsistencia divicion aviar, economicos es subsistencia, carne dan porcino, miel dan porcino, lacteos dan ovino, establos es comercial, establos en argentina, amplios es subsistencia, aviar dan ovino, cuidado que es Ganaderia, tecnologicos es subsistencia, porcino el alimentacion, argentina paises Ganaderia, espacios es subsistencia, ovino se da establos, reducidas es comercial, areas es comercial, china paises Ganaderia