WARNING:
JavaScript is turned OFF. None of the links on this concept map will
work until it is reactivated.
If you need help turning JavaScript On, click here.
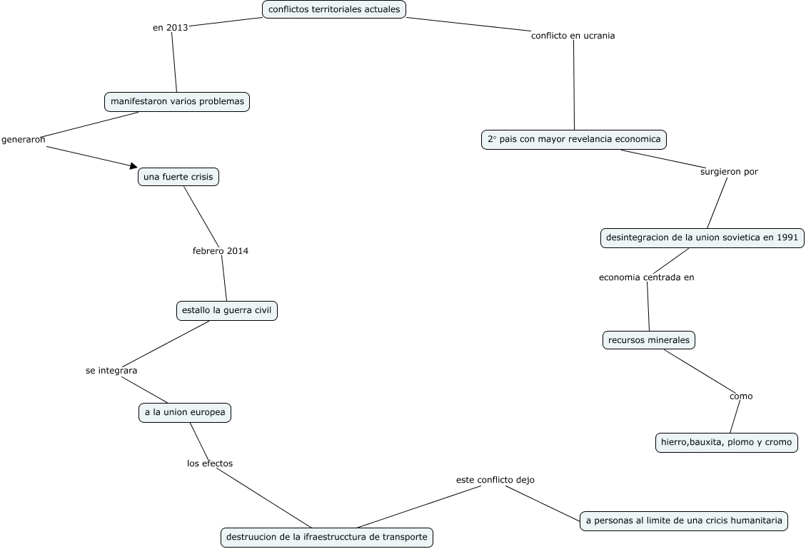
Este Cmap, tiene información relacionada con: conflicto en ucrania, recursos minerales como hierro,bauxita, plomo y cromo, a la union europea los efectos destruucion de la ifraestrucctura de transporte, destruucion de la ifraestrucctura de transporte este conflicto dejo a personas al limite de una cricis humanitaria, manifestaron varios problemas generaron una fuerte crisis, 2° pais con mayor revelancia economica surgieron por desintegracion de la union sovietica en 1991, conflictos territoriales actuales conflicto en ucrania 2° pais con mayor revelancia economica, estallo la guerra civil se integrara a la union europea, desintegracion de la union sovietica en 1991 economia centrada en recursos minerales, conflictos territoriales actuales en 2013 manifestaron varios problemas, una fuerte crisis febrero 2014 estallo la guerra civil