WARNING:
JavaScript is turned OFF. None of the links on this concept map will
work until it is reactivated.
If you need help turning JavaScript On, click here.
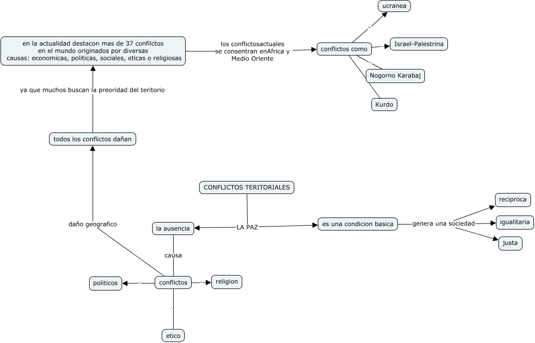
Este Cmap, tiene información relacionada con: conflictos territoriales, conflictos como . Israel-Palestrina, conflictos . etico, es una condicion basica genera una sociedad justa, es una condicion basica genera una sociedad igualitaria, conflictos . politicos, conflictos como . Kurdo, CONFLICTOS TERITORIALES LA PAZ es una condicion basica, conflictos daño geografico todos los conflictos dañan, conflictos como . ucranea, en la actualidad destacon mas de 37 confilctos en el mundo originados por diversas causas: economicas, politicas, sociales, eticas o religiosas los conflictosactuales se consentran enAfrica y Medio Oriente conflictos como, todos los conflictos dañan ya que muchos buscan la preoridad del teritorio en la actualidad destacon mas de 37 confilctos en el mundo originados por diversas causas: economicas, politicas, sociales, eticas o religiosas, es una condicion basica genera una sociedad reciproca, conflictos . religion, la ausencia causa conflictos, conflictos como . Nogorno Karabaj, CONFLICTOS TERITORIALES LA PAZ la ausencia