WARNING:
JavaScript is turned OFF. None of the links on this concept map will
work until it is reactivated.
If you need help turning JavaScript On, click here.
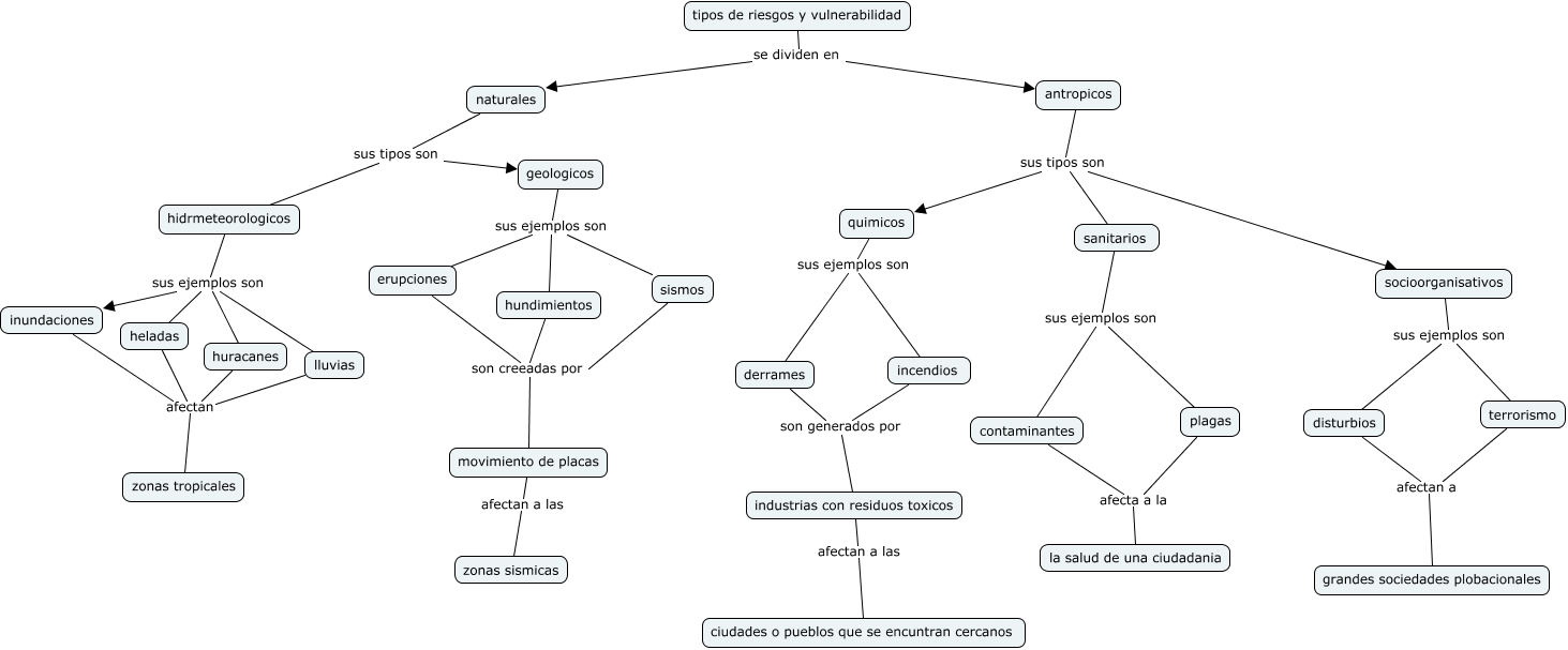
Este Cmap, tiene información relacionada con: tipos de riesgos, socioorganisativos sus ejemplos son terrorismo, antropicos sus tipos son quimicos, naturales sus tipos son geologicos, sismos son creeadas por movimiento de placas, erupciones son creeadas por movimiento de placas, naturales sus tipos son hidrmeteorologicos, sanitarios sus ejemplos son contaminantes, disturbios afectan a grandes sociedades plobacionales, geologicos sus ejemplos son hundimientos, heladas afectan zonas tropicales, socioorganisativos sus ejemplos son disturbios, contaminantes afecta a la la salud de una ciudadania, antropicos sus tipos son sanitarios, tipos de riesgos y vulnerabilidad se dividen en antropicos, tipos de riesgos y vulnerabilidad se dividen en naturales, terrorismo afectan a grandes sociedades plobacionales, geologicos sus ejemplos son erupciones, antropicos sus tipos son socioorganisativos, lluvias afectan zonas tropicales, hundimientos son creeadas por movimiento de placas