WARNING:
JavaScript is turned OFF. None of the links on this concept map will
work until it is reactivated.
If you need help turning JavaScript On, click here.
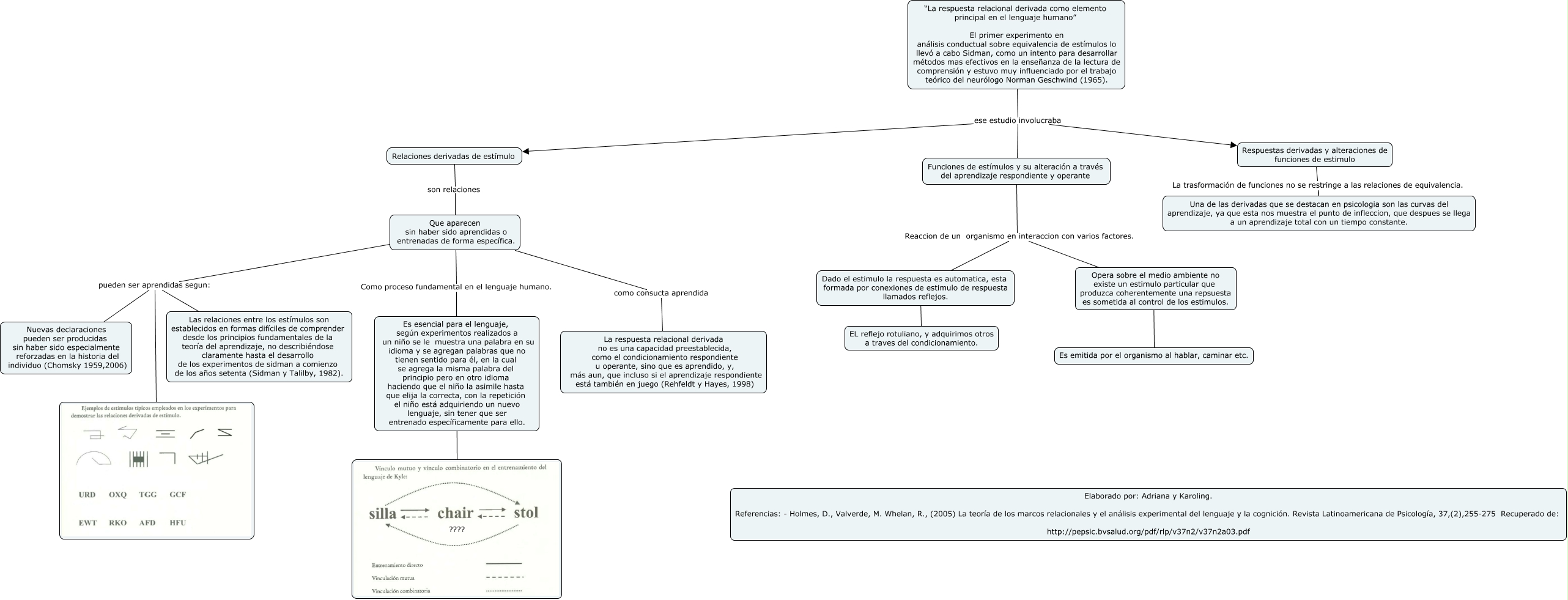
Este Cmap, tiene información relacionada con: RESPUESTA, Que aparecen sin haber sido aprendidas o entrenadas de forma específica. pueden ser aprendidas segun: Las relaciones entre los estímulos son establecidos en formas difíciles de comprender desde los principios fundamentales de la teoría del aprendizaje, no describiéndose claramente hasta el desarrollo de los experimentos de sidman a comienzo de los años setenta (Sidman y Talilby, 1982)., ???? Como proceso fundamental en el lenguaje humano. Es esencial para el lenguaje, según experimentos realizados a un niño se le muestra una palabra en su idioma y se agregan palabras que no tienen sentido para él, en la cual se agrega la misma palabra del principio pero en otro idioma haciendo que el niño la asimile hasta que elija la correcta, con la repetición el niño está adquiriendo un nuevo lenguaje, sin tener que ser entrenado específicamente para ello., Que aparecen sin haber sido aprendidas o entrenadas de forma específica. como consucta aprendida La respuesta relacional derivada no es una capacidad preestablecida, como el condicionamiento respondiente u operante, sino que es aprendido, y, más aun, que incluso si el aprendizaje respondiente está también en juego (Rehfeldt y Hayes, 1998), Respuestas derivadas y alteraciones de funciones de estimulo La trasformación de funciones no se restringe a las relaciones de equivalencia. Una de las derivadas que se destacan en psicologia son las curvas del aprendizaje, ya que esta nos muestra el punto de infleccion, que despues se llega a un aprendizaje total con un tiempo constante., Que aparecen sin haber sido aprendidas o entrenadas de forma específica. pueden ser aprendidas segun:, Que aparecen sin haber sido aprendidas o entrenadas de forma específica. Como proceso fundamental en el lenguaje humano. Es esencial para el lenguaje, según experimentos realizados a un niño se le muestra una palabra en su idioma y se agregan palabras que no tienen sentido para él, en la cual se agrega la misma palabra del principio pero en otro idioma haciendo que el niño la asimile hasta que elija la correcta, con la repetición el niño está adquiriendo un nuevo lenguaje, sin tener que ser entrenado específicamente para ello., “La respuesta relacional derivada como elemento principal en el lenguaje humano” El primer experimento en análisis conductual sobre equivalencia de estímulos lo llevó a cabo Sidman, como un intento para desarrollar métodos mas efectivos en la enseñanza de la lectura de comprensión y estuvo muy influenciado por el trabajo teórico del neurólogo Norman Geschwind (1965). ese estudio involucraba Respuestas derivadas y alteraciones de funciones de estimulo, Relaciones derivadas de estímulo son relaciones Que aparecen sin haber sido aprendidas o entrenadas de forma específica., “La respuesta relacional derivada como elemento principal en el lenguaje humano” El primer experimento en análisis conductual sobre equivalencia de estímulos lo llevó a cabo Sidman, como un intento para desarrollar métodos mas efectivos en la enseñanza de la lectura de comprensión y estuvo muy influenciado por el trabajo teórico del neurólogo Norman Geschwind (1965). ese estudio involucraba Funciones de estímulos y su alteración a través del aprendizaje respondiente y operante, “La respuesta relacional derivada como elemento principal en el lenguaje humano” El primer experimento en análisis conductual sobre equivalencia de estímulos lo llevó a cabo Sidman, como un intento para desarrollar métodos mas efectivos en la enseñanza de la lectura de comprensión y estuvo muy influenciado por el trabajo teórico del neurólogo Norman Geschwind (1965). ese estudio involucraba Relaciones derivadas de estímulo, Dado el estimulo la respuesta es automatica, esta formada por conexiones de estimulo de respuesta llamados reflejos. ???? EL reflejo rotuliano, y adquirimos otros a traves del condicionamiento., Opera sobre el medio ambiente no existe un estimulo particular que produzca coherentemente una repsuesta es sometida al control de los estimulos. ???? Es emitida por el organismo al hablar, caminar etc., Funciones de estímulos y su alteración a través del aprendizaje respondiente y operante Reaccion de un organismo en interaccion con varios factores. Dado el estimulo la respuesta es automatica, esta formada por conexiones de estimulo de respuesta llamados reflejos., Funciones de estímulos y su alteración a través del aprendizaje respondiente y operante Reaccion de un organismo en interaccion con varios factores. Opera sobre el medio ambiente no existe un estimulo particular que produzca coherentemente una repsuesta es sometida al control de los estimulos., Que aparecen sin haber sido aprendidas o entrenadas de forma específica. pueden ser aprendidas segun: Nuevas declaraciones pueden ser producidas sin haber sido especialmente reforzadas en la historia del individuo (Chomsky 1959,2006)