WARNING:
JavaScript is turned OFF. None of the links on this concept map will
work until it is reactivated.
If you need help turning JavaScript On, click here.
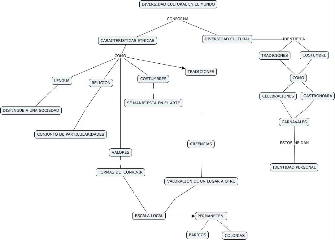
Este Cmap, tiene información relacionada con: MAPA 2, CARACTERISTICAS ETNICAS COMO COSTUMBRES, CARACTERISTICAS ETNICAS COMO RELIGION, CARACTERISTICAS ETNICAS COMO LENGUA, DIVERSIDAD CULTURAL EN EL MUNDO CONFORMA CARACTERISTICAS ETNICAS, PERMANECEN COLONIAS, COSTUMBRES SE MANIFIESTA EN EL ARTE, PERMANECEN BARRIOS, CELEBRACIONES CARNAVALES, CARACTERISTICAS ETNICAS COMO VALORES, COMO GASTRONOMIA, CARACTERISTICAS ETNICAS COMO TRADICIONES, RELIGION CONJUNTO DE PARTICULARIDADES, CARNAVALES ESTOS ME DAN IDENTIDAD PERSONAL, COMO CELEBRACIONES, TRADICIONES COMO, CREENCIAS VALORACION DE UN LUGAR A OTRO, ESCALA LOCAL PERMANECEN, FORMAS DE CONVIVIR ESCALA LOCAL, DIVERSIDAD CULTURAL IDENTIFICA TRADICIONES, DIVERSIDAD CULTURAL EN EL MUNDO CONFORMA DIVERSIDAD CULTURAL