WARNING:
JavaScript is turned OFF. None of the links on this concept map will
work until it is reactivated.
If you need help turning JavaScript On, click here.
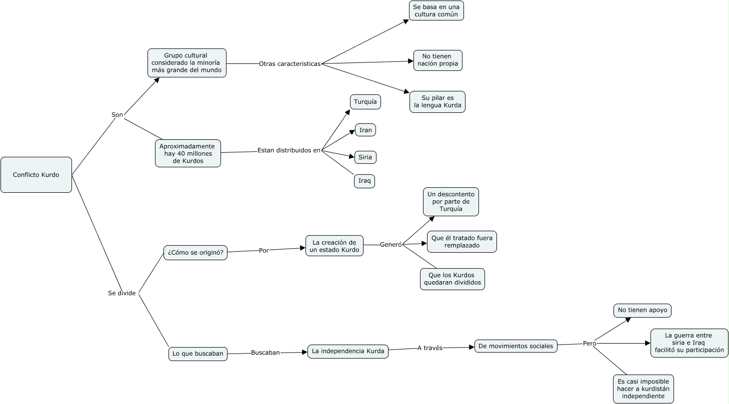
Este Cmap, tiene información relacionada con: Conflicto Kurdo, De movimientos sociales Pero La guerra entre siria e Iraq facilitó su participación, ¿Cómo se originó? Por La creación de un estado Kurdo, Grupo cultural considerado la minoría más grande del mundo Otras caracteristicas Se basa en una cultura común, Grupo cultural considerado la minoría más grande del mundo Otras caracteristicas Su pilar es la lengua Kurda, Grupo cultural considerado la minoría más grande del mundo Otras caracteristicas No tienen nación propia, La creación de un estado Kurdo Generó Un descontento por parte de Turquía, Conflicto Kurdo Son Aproximadamente hay 40 millones de Kurdos, La creación de un estado Kurdo Generó Que los Kurdos quedaran divididos, Aproximadamente hay 40 millones de Kurdos Estan distribuidos en Siria, ¿Cómo se originó? Se divide Lo que buscaban, De movimientos sociales Pero No tienen apoyo, Aproximadamente hay 40 millones de Kurdos Estan distribuidos en Iraq, Conflicto Kurdo Son Grupo cultural considerado la minoría más grande del mundo, La creación de un estado Kurdo Generó Que él tratado fuera remplazado, Lo que buscaban Buscaban La independencia Kurda, Aproximadamente hay 40 millones de Kurdos Estan distribuidos en Turquía, De movimientos sociales Pero Es casi imposible hacer a kurdistán independiente, Aproximadamente hay 40 millones de Kurdos Estan distribuidos en Iran, La independencia Kurda A través De movimientos sociales, Conflicto Kurdo Se divide Lo que buscaban