WARNING:
JavaScript is turned OFF. None of the links on this concept map will
work until it is reactivated.
If you need help turning JavaScript On, click here.
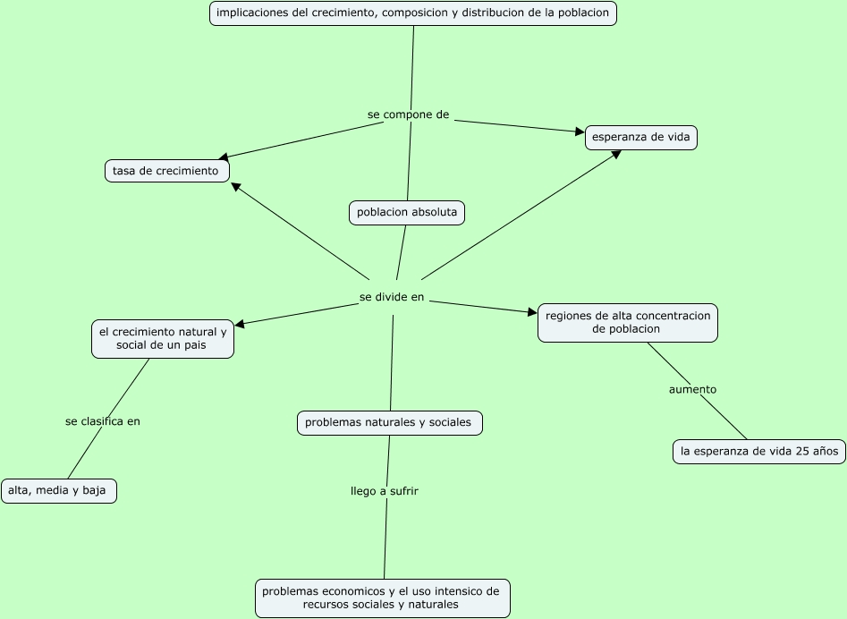
Este Cmap, tiene información relacionada con: implicaciones del crecimiento, composicion y distribucion de la poblacion, problemas naturales y sociales llego a sufrir problemas economicos y el uso intensico de recursos sociales y naturales, el crecimiento natural y social de un pais se clasifica en alta, media y baja, poblacion absoluta se divide en esperanza de vida, poblacion absoluta se divide en regiones de alta concentracion de poblacion, poblacion absoluta se divide en problemas naturales y sociales, regiones de alta concentracion de poblacion aumento la esperanza de vida 25 años, implicaciones del crecimiento, composicion y distribucion de la poblacion se compone de poblacion absoluta, implicaciones del crecimiento, composicion y distribucion de la poblacion se compone de tasa de crecimiento, implicaciones del crecimiento, composicion y distribucion de la poblacion se compone de esperanza de vida, poblacion absoluta se divide en el crecimiento natural y social de un pais, poblacion absoluta se divide en tasa de crecimiento