WARNING:
JavaScript is turned OFF. None of the links on this concept map will
work until it is reactivated.
If you need help turning JavaScript On, click here.
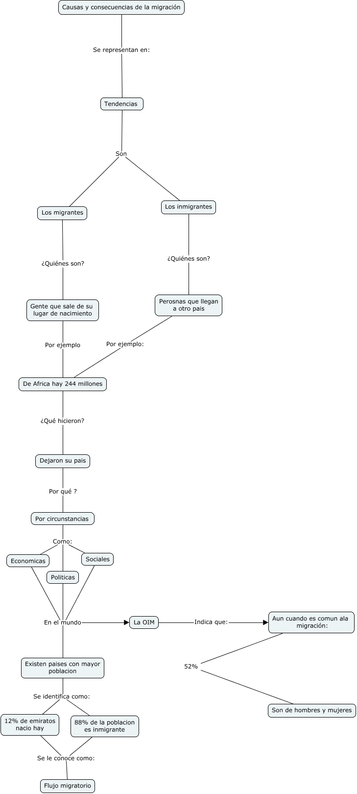
Este Cmap, tiene información relacionada con: geografia 3.0, Politicas En el mundo La OIM, La OIM Indica que: Aun cuando es comun ala migración:, Dejaron su pais Por qué ? Por circunstancias, Por circunstancias Como: Politicas, 12% de emiratos nacio hay Se le conoce como: Flujo migratorio, Perosnas que llegan a otro pais Por ejemplo: De Africa hay 244 millones, Economicas En el mundo La OIM, Existen paises con mayor poblacion Se identifica como: 12% de emiratos nacio hay, 88% de la poblacion es inmigrante Se le conoce como: Flujo migratorio, Los inmigrantes ¿Quiénes son? Perosnas que llegan a otro pais, Los migrantes ¿Quiénes son? Gente que sale de su lugar de nacimiento, Existen paises con mayor poblacion Se identifica como: 88% de la poblacion es inmigrante, Aun cuando es comun ala migración: 52% Son de hombres y mujeres, Tendencias Son Los migrantes, Por circunstancias Como: Economicas, Politicas En el mundo Existen paises con mayor poblacion, Tendencias Son Los inmigrantes, Gente que sale de su lugar de nacimiento Por ejemplo De Africa hay 244 millones, De Africa hay 244 millones ¿Qué hicieron? Dejaron su pais, Economicas En el mundo Existen paises con mayor poblacion