WARNING:
JavaScript is turned OFF. None of the links on this concept map will
work until it is reactivated.
If you need help turning JavaScript On, click here.
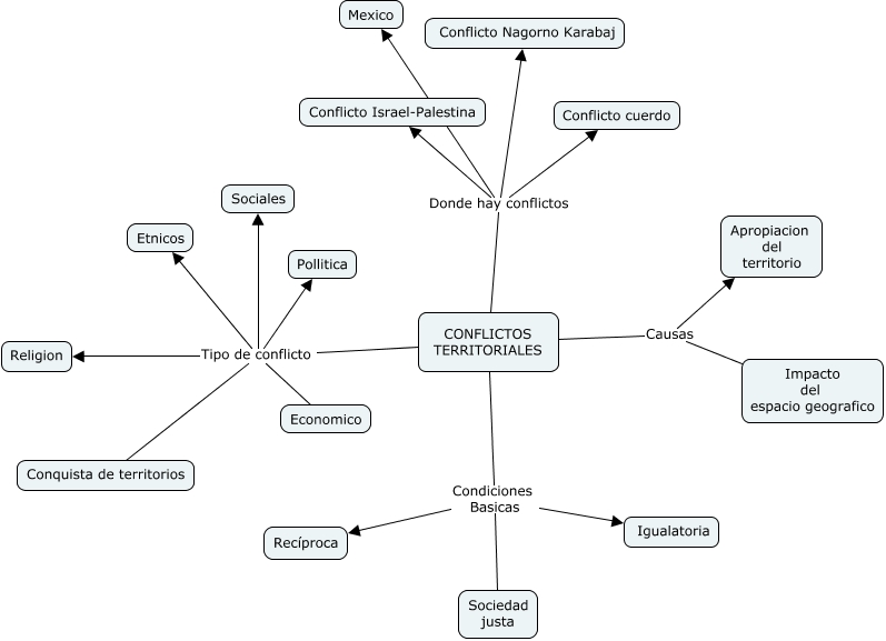
Este Cmap, tiene información relacionada con: Mapa, CONFLICTOS TERRITORIALES Condiciones Basicas Sociedad justa, CONFLICTOS TERRITORIALES Donde hay conflictos Conflicto cuerdo, CONFLICTOS TERRITORIALES Condiciones Basicas Recíproca, CONFLICTOS TERRITORIALES Tipo de conflicto Economico, CONFLICTOS TERRITORIALES Tipo de conflicto Religion, CONFLICTOS TERRITORIALES Causas Impacto del espacio geografico, CONFLICTOS TERRITORIALES Causas Apropiacion del territorio, CONFLICTOS TERRITORIALES Condiciones Basicas Igualatoria, CONFLICTOS TERRITORIALES Tipo de conflicto Pollitica, CONFLICTOS TERRITORIALES Donde hay conflictos Conflicto Nagorno Karabaj, CONFLICTOS TERRITORIALES Donde hay conflictos Conflicto Israel-Palestina, CONFLICTOS TERRITORIALES Donde hay conflictos Mexico, CONFLICTOS TERRITORIALES Tipo de conflicto Sociales, CONFLICTOS TERRITORIALES Tipo de conflicto Conquista de territorios, CONFLICTOS TERRITORIALES Tipo de conflicto Etnicos