WARNING:
JavaScript is turned OFF. None of the links on this concept map will
work until it is reactivated.
If you need help turning JavaScript On, click here.
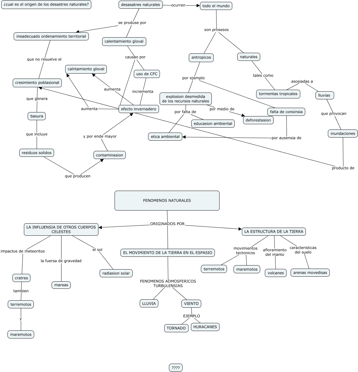
Este Cmap, tiene información relacionada con: geografia, desasatres naturales se produse por calentamiento gloval, calentamiento gloval causao por uso de CFC, FENOMENOS NATURALES ORIGINADOS POR LA ESTRUCTURA DE LA TIERRA, FENOMENOS NATURALES ORIGINADOS POR EL MOVIMIENTO DE LA TIERRA EN EL ESPASIO, terremotos y maremotos, LA ESTRUCTURA DE LA TIERRA afloramiento del manto volcanes, EL MOVIMIENTO DE LA TIERRA EN EL ESPASIO FENOMENOS ADMOSFERICOS TURBULENSIAS LLUVIA, LA ESTRUCTURA DE LA TIERRA caracteristicas del suelo arenas movedisas, desasatres naturales se produse por ineadecuado ordenamiento territorial, VIENTO EJEMPLO TORNADO, todo el mundo son prosesos antropicos, LA ESTRUCTURA DE LA TIERRA movimientos tectonicos maremotos, todo el mundo son prosesos naturales, cratres tambien terremotos, LA INFLUENSIA DE OTROS CUERPOS CELESTES el sol radiasion solar, FENOMENOS NATURALES ORIGINADOS POR LA INFLUENSIA DE OTROS CUERPOS CELESTES, cresimiento poblasional que genera basura, explosion desmedida de los recursos naturales por falta de educasion ambiental, LA ESTRUCTURA DE LA TIERRA movimientos tectonicos terremotos, residuos solidos que producen contaminasion