WARNING:
JavaScript is turned OFF. None of the links on this concept map will
work until it is reactivated.
If you need help turning JavaScript On, click here.
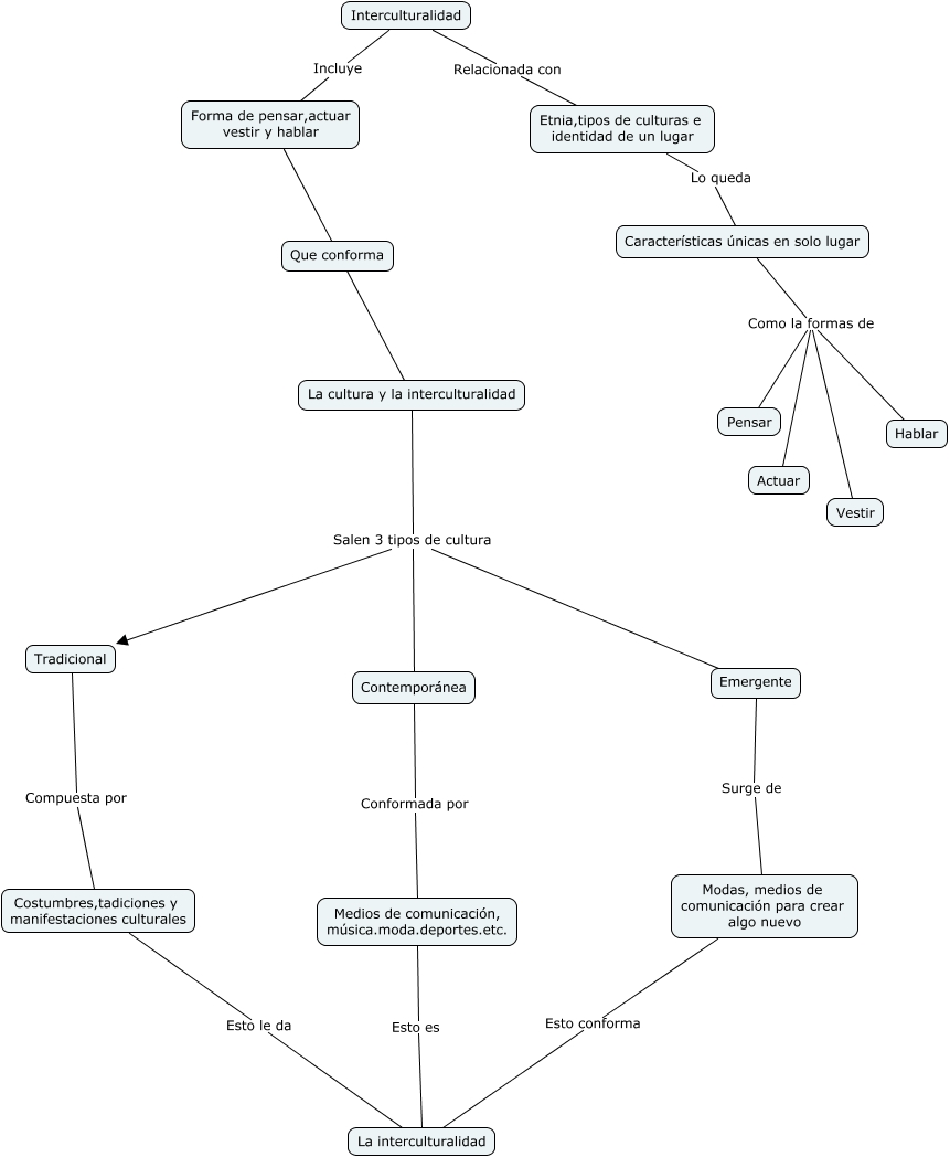
Este Cmap, tiene información relacionada con: Interculturalidad, La cultura y la interculturalidad Salen 3 tipos de cultura Emergente, Costumbres,tadiciones y manifestaciones culturales Esto le da La interculturalidad, Características únicas en solo lugar Como la formas de Hablar, Características únicas en solo lugar Como la formas de Vestir, Emergente Surge de Modas, medios de comunicación para crear algo nuevo, Interculturalidad Incluye Forma de pensar,actuar vestir y hablar, Modas, medios de comunicación para crear algo nuevo Esto conforma La interculturalidad, Etnia,tipos de culturas e identidad de un lugar Lo queda Características únicas en solo lugar, Interculturalidad Relacionada con Etnia,tipos de culturas e identidad de un lugar, Medios de comunicación, música.moda.deportes.etc. Esto es La interculturalidad, Características únicas en solo lugar Como la formas de Actuar, Contemporánea Conformada por Medios de comunicación, música.moda.deportes.etc., La cultura y la interculturalidad Salen 3 tipos de cultura Contemporánea, Características únicas en solo lugar Como la formas de Pensar, Tradicional Compuesta por Costumbres,tadiciones y manifestaciones culturales, Forma de pensar,actuar vestir y hablar ???? La cultura y la interculturalidad, La cultura y la interculturalidad Salen 3 tipos de cultura Tradicional