WARNING:
JavaScript is turned OFF. None of the links on this concept map will
work until it is reactivated.
If you need help turning JavaScript On, click here.
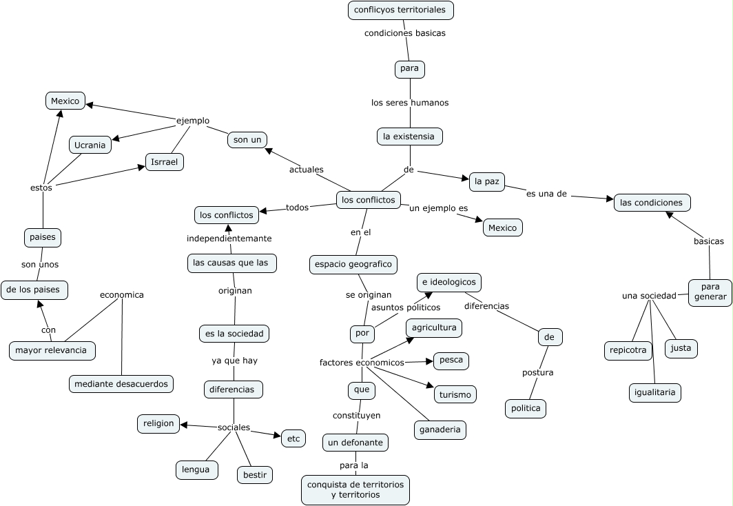
Este Cmap, tiene información relacionada con: territorios mejotados, las causas que las originan es la sociedad, mayor relevancia economica mediante desacuerdos, para generar una sociedad repicotra, diferencias sociales etc, los conflictos actuales son un, por factores economicos turismo, la paz es una de las condiciones, Ucrania estos Mexico, las causas que las independientemante los conflictos, de postura politica, para generar una sociedad igualitaria, los conflictos todos los conflictos, son un ejemplo Mexico, diferencias sociales bestir, diferencias sociales lengua, los conflictos en el espacio geografico, para generar una sociedad justa, por factores economicos que, por factores economicos pesca, es la sociedad ya que hay diferencias