WARNING:
JavaScript is turned OFF. None of the links on this concept map will
work until it is reactivated.
If you need help turning JavaScript On, click here.
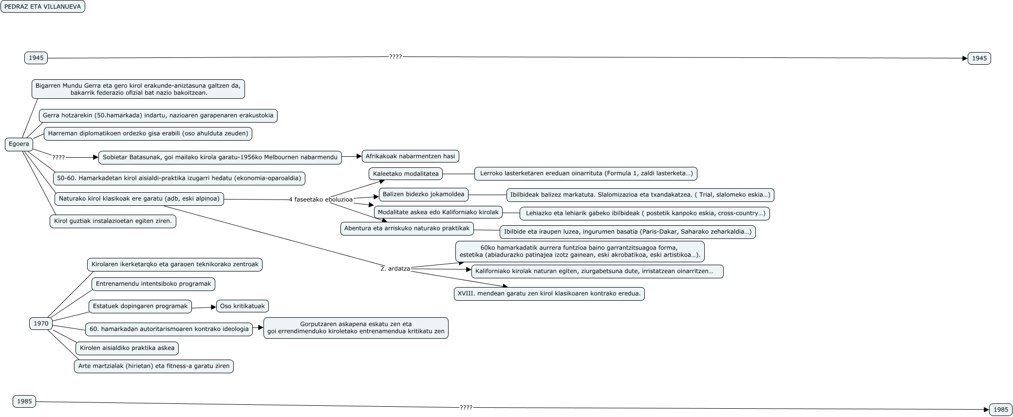
Este Cmap, tiene información relacionada con: PA2-Pedraz-KirolMod-C, Abentura eta arriskuko naturako praktikak ???? Ibilbide eta iraupen luzea, ingurumen basatia (Paris-Dakar, Saharako zeharkaldia…), Egoera ???? Gerra hotzarekin (50.hamarkada) indartu, nazioaren garapenaren erakustokia, Naturako kirol klasikoak ere garatu (adb, eski alpinoa) 2. ardatza XVIII. mendean garatu zen kirol klasikoaren kontrako eredua., Modalitate askea edo Kaliforniako kirolak ???? Lehiazko eta lehiarik gabeko ibilbideak ( postetik kanpoko eskia, cross-country…), 1970 ???? Entrenamendu intentsiboko programak, 1945 ???? 1945, Naturako kirol klasikoak ere garatu (adb, eski alpinoa) 2. ardatza Kaliforniako kirolak naturan egiten, ziurgabetsuna dute, irristatzean oinarritzen…, 1970 ???? Kirolen aisialdiko praktika askea, Kaleetako modalitatea ???? Lerroko lasterketaren ereduan oinarrituta (Formula 1, zaldi lasterketa…), 60. hamarkadan autoritarismoaren kontrako ideologia ???? Gorputzaren askapena eskatu zen eta goi errendimenduko kiroletako entrenamendua kritikatu zen, Balizen bidezko jokamoldea ???? Ibilbideak balizez markatuta. Slalomizazioa eta txandakatzea. ( Trial, slalomeko eskia…), Naturako kirol klasikoak ere garatu (adb, eski alpinoa) 4 faseetako eboluzioa Abentura eta arriskuko naturako praktikak, 1970 ???? Estatuek dopingaren programak, 1985 ???? 1985, Egoera ???? Harreman diplomatikoen ordezko gisa erabili (oso ahulduta zeuden), Egoera ???? Sobietar Batasunak, goi mailako kirola garatu-1956ko Melbournen nabarmendu, 1970 ???? Kirolaren ikerketarqko eta garaoen teknikorako zentroak, 1970 ???? Arte martzialak (hirietan) eta fitness-a garatu ziren, Naturako kirol klasikoak ere garatu (adb, eski alpinoa) 2. ardatza 60ko hamarkadatik aurrera funtzioa baino garrantzitsuagoa forma, estetika (abiadurazko patinajea izotz gainean, eski akrobatikoa, eski artistikoa…)., Egoera ???? Naturako kirol klasikoak ere garatu (adb, eski alpinoa)