WARNING:
JavaScript is turned OFF. None of the links on this concept map will
work until it is reactivated.
If you need help turning JavaScript On, click here.
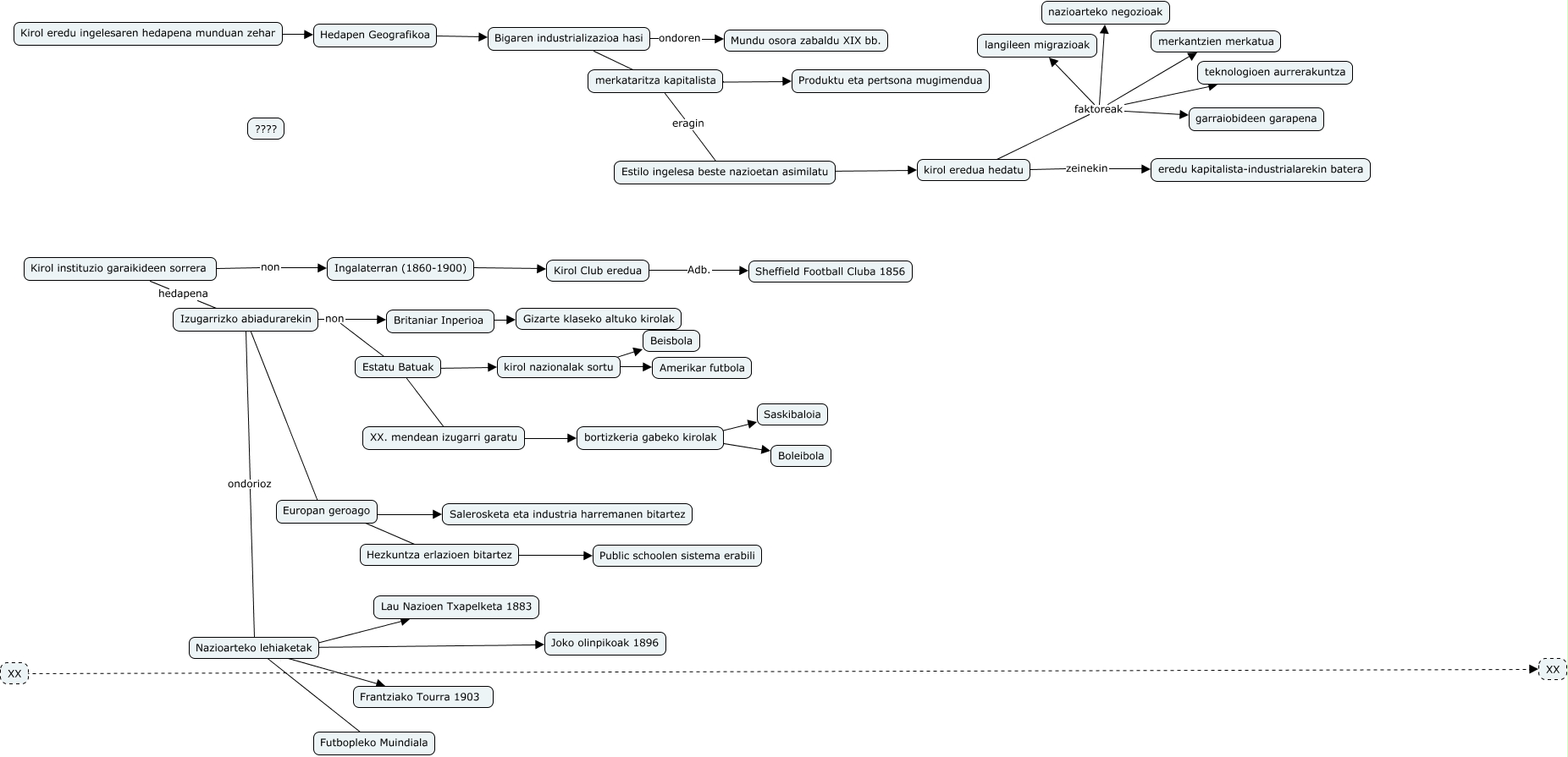
Este Cmap, tiene información relacionada con: PA1-KirolMod1 13-16, Nazioarteko lehiaketak Frantziako Tourra 1903, Kirol instituzio garaikideen sorrera non Ingalaterran (1860-1900), Bigaren industrializazioa hasi merkataritza kapitalista, Nazioarteko lehiaketak ???? Futbopleko Muindiala, kirol nazionalak sortu ???? Beisbola, Kirol Club eredua Adb. Sheffield Football Cluba 1856, merkataritza kapitalista Produktu eta pertsona mugimendua, Nazioarteko lehiaketak ???? Lau Nazioen Txapelketa 1883, kirol eredua hedatu faktoreak nazioarteko negozioak, merkataritza kapitalista eragin Estilo ingelesa beste nazioetan asimilatu, Europan geroago ???? Hezkuntza erlazioen bitartez, Izugarrizko abiadurarekin non Estatu Batuak, Bigaren industrializazioa hasi ondoren Mundu osora zabaldu XIX bb., kirol nazionalak sortu ???? Amerikar futbola, Estilo ingelesa beste nazioetan asimilatu ???? kirol eredua hedatu, bortizkeria gabeko kirolak ???? Boleibola, Kirol instituzio garaikideen sorrera hedapena Izugarrizko abiadurarekin, kirol eredua hedatu faktoreak merkantzien merkatua, Izugarrizko abiadurarekin non Britaniar Inperioa, XX XX