WARNING:
JavaScript is turned OFF. None of the links on this concept map will
work until it is reactivated.
If you need help turning JavaScript On, click here.
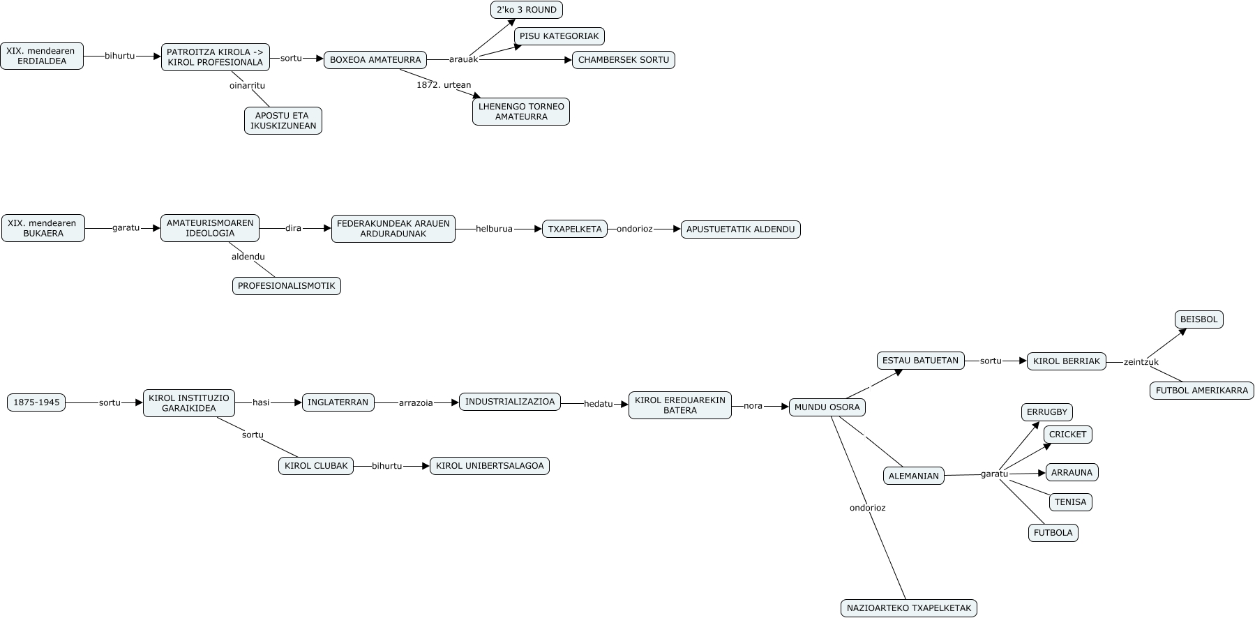
Este Cmap, tiene información relacionada con: HISTORIA 13-14-15, AMATEURISMOAREN IDEOLOGIA aldendu PROFESIONALISMOTIK, ALEMANIAN garatu CRICKET, TXAPELKETA ondorioz APUSTUETATIK ALDENDU, BOXEOA AMATEURRA 1872. urtean LHENENGO TORNEO AMATEURRA, ALEMANIAN garatu ERRUGBY, ALEMANIAN garatu FUTBOLA, INDUSTRIALIZAZIOA hedatu KIROL EREDUAREKIN BATERA, ALEMANIAN garatu ARRAUNA, 1875-1945 sortu KIROL INSTITUZIO GARAIKIDEA, MUNDU OSORA ALEMANIAN, MUNDU OSORA ESTAU BATUETAN, FEDERAKUNDEAK ARAUEN ARDURADUNAK helburua TXAPELKETA, MUNDU OSORA ondorioz NAZIOARTEKO TXAPELKETAK, BOXEOA AMATEURRA arauak CHAMBERSEK SORTU, KIROL BERRIAK zeintzuk BEISBOL, KIROL EREDUAREKIN BATERA nora MUNDU OSORA, XIX. mendearen ERDIALDEA bihurtu PATROITZA KIROLA -> KIROL PROFESIONALA, PATROITZA KIROLA -> KIROL PROFESIONALA oinarritu APOSTU ETA IKUSKIZUNEAN, KIROL BERRIAK zeintzuk FUTBOL AMERIKARRA, ALEMANIAN garatu TENISA