WARNING:
JavaScript is turned OFF. None of the links on this concept map will
work until it is reactivated.
If you need help turning JavaScript On, click here.
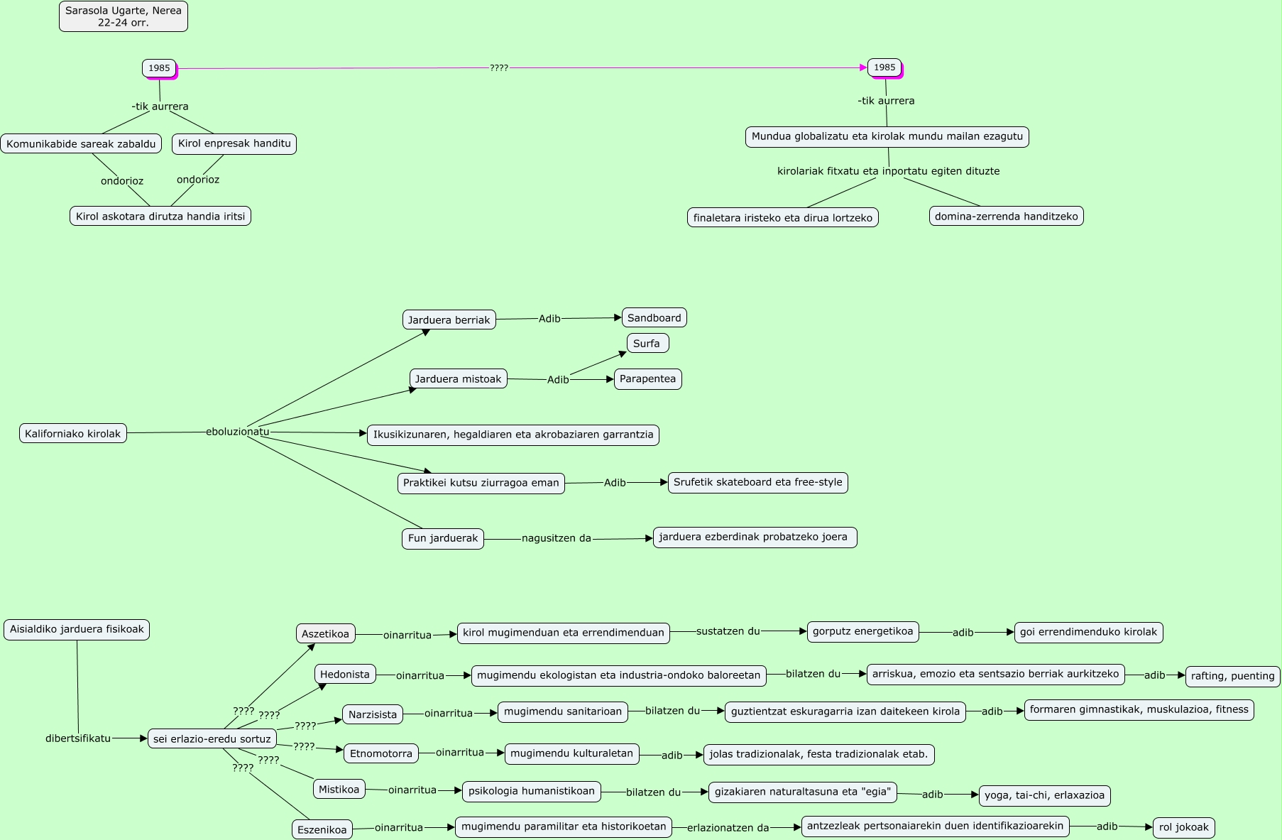
Este Cmap, tiene información relacionada con: PA1-Sarasola-KirolMod22-24, kirol mugimenduan eta errendimenduan sustatzen du gorputz energetikoa, sei erlazio-eredu sortuz ???? Eszenikoa, Jarduera mistoak Adib Parapentea, sei erlazio-eredu sortuz ???? Etnomotorra, Aisialdiko jarduera fisikoak dibertsifikatu sei erlazio-eredu sortuz, sei erlazio-eredu sortuz ???? Mistikoa, Narzisista oinarritua mugimendu sanitarioan, sei erlazio-eredu sortuz ???? Aszetikoa, Kaliforniako kirolak eboluzionatu Praktikei kutsu ziurragoa eman, Kaliforniako kirolak eboluzionatu Jarduera mistoak, sei erlazio-eredu sortuz ???? Narzisista, mugimendu paramilitar eta historikoetan erlazionatzen da antzezleak pertsonaiarekin duen identifikazioarekin, gizakiaren naturaltasuna eta "egia" adib yoga, tai-chi, erlaxazioa, Komunikabide sareak zabaldu ondorioz Kirol askotara dirutza handia iritsi, mugimendu ekologistan eta industria-ondoko baloreetan bilatzen du arriskua, emozio eta sentsazio berriak aurkitzeko, 1985 -tik aurrera Kirol enpresak handitu, Kirol enpresak handitu ondorioz Kirol askotara dirutza handia iritsi, Fun jarduerak nagusitzen da jarduera ezberdinak probatzeko joera, psikologia humanistikoan bilatzen du gizakiaren naturaltasuna eta "egia", guztientzat eskuragarria izan daitekeen kirola adib formaren gimnastikak, muskulazioa, fitness