WARNING:
JavaScript is turned OFF. None of the links on this concept map will
work until it is reactivated.
If you need help turning JavaScript On, click here.
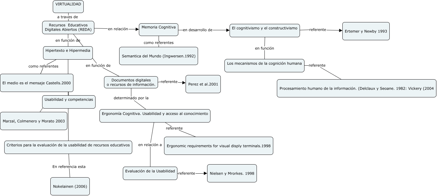
Este Cmap, tiene información relacionada con: Virtualidad, Los mecanismos de la cognición humana referente Procesamiento humano de la información. (Delclaux y Seoane. 1982: Vickery (2004, Evaluación de la Usabilidad referente Nielsen y Mrorkes. 1998, Recursos Educativos Digitales Abiertos (REDA) en relación Memoria Cognitiva, Recursos Educativos Digitales Abiertos (REDA) en función de Hipertexto e Hipermedia, Criterios para la evaluación de la usabilidad de recursos educativos En referencia esta Nokelainen (2006), Recursos Educativos Digitales Abiertos (REDA) en función de Documentos digitales o recursos de información., Ergonomía Cognitiva. Usabilidad y acceso al conocimiento referente Ergonomic requirements for visual disply terminals.1998, Hipertexto e Hipermedia ???? Usabilidad y competencias, Hipertexto e Hipermedia ???? Criterios para la evaluación de la usabilidad de recursos educativos, VIRTUALIDAD a traves de Recursos Educativos Digitales Abiertos (REDA), Memoria Cognitiva como referentes Semantica del Mundo (Ingwersen.1992), El cognitivismo y el constructivismo en función Los mecanismos de la cognición humana, Documentos digitales o recursos de información. referente Perez et al.2001, Usabilidad y competencias ???? Marzal, Colmenero y Morato 2003, Memoria Cognitiva en desarrollo de El cognitivismo y el constructivismo, Hipertexto e Hipermedia como referentes El medio es el mensaje Castells.2000, Documentos digitales o recursos de información. determinado por la Ergonomía Cognitiva. Usabilidad y acceso al conocimiento, Ergonomía Cognitiva. Usabilidad y acceso al conocimiento en relación a Evaluación de la Usabilidad, El cognitivismo y el constructivismo referente Ertemer y Newby 1993