WARNING:
JavaScript is turned OFF. None of the links on this concept map will
work until it is reactivated.
If you need help turning JavaScript On, click here.
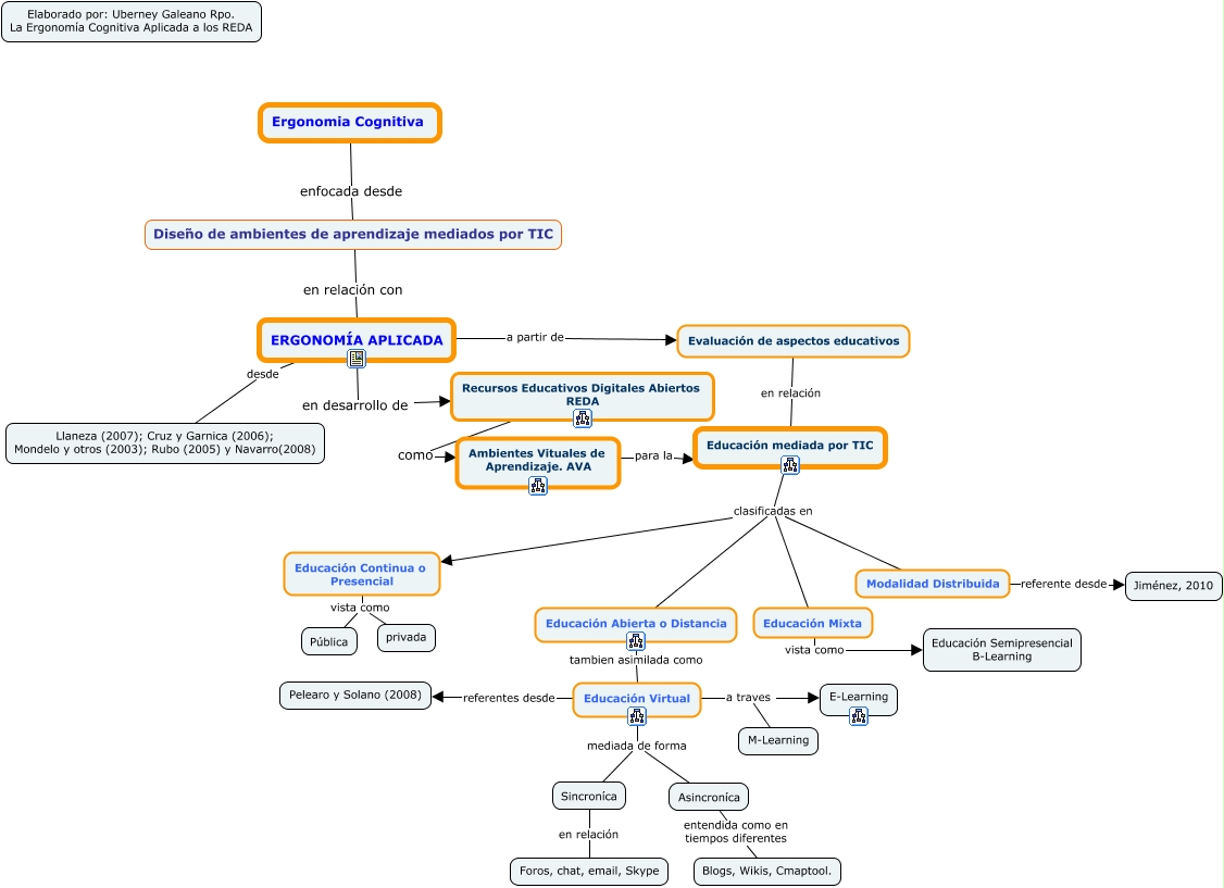
Este Cmap, tiene información relacionada con: Contenidos digitales. V1, Educación Abierta o Distancia tambien asimilada como Educación Virtual, ERGONOMÍA APLICADA a partir de Evaluación de aspectos educativos, Educación Continua o Presencial vista como privada, Modalidad Distribuida referente desde Jiménez, 2010, ERGONOMÍA APLICADA desde Llaneza (2007); Cruz y Garnica (2006); Mondelo y otros (2003); Rubo (2005) y Navarro(2008), Educación Virtual mediada de forma Asincroníca, Ambientes Vituales de Aprendizaje. AVA para la Educación mediada por TIC, ERGONOMÍA APLICADA en desarrollo de Recursos Educativos Digitales Abiertos REDA, Educación Continua o Presencial vista como Pública, Educación mediada por TIC clasificadas en Modalidad Distribuida, Educación Mixta vista como Educación Semipresencial B-Learning, Educación mediada por TIC clasificadas en Educación Mixta, Recursos Educativos Digitales Abiertos REDA como Ambientes Vituales de Aprendizaje. AVA, Educación Virtual a traves E-Learning, Asincroníca entendida como en tiempos diferentes Blogs, Wikis, Cmaptool., Educación Virtual a traves M-Learning, Sincroníca en relación Foros, chat, email, Skype, Educación mediada por TIC clasificadas en Educación Continua o Presencial, Educación mediada por TIC clasificadas en Educación Abierta o Distancia, Evaluación de aspectos educativos en relación Educación mediada por TIC