WARNING:
JavaScript is turned OFF. None of the links on this concept map will
work until it is reactivated.
If you need help turning JavaScript On, click here.
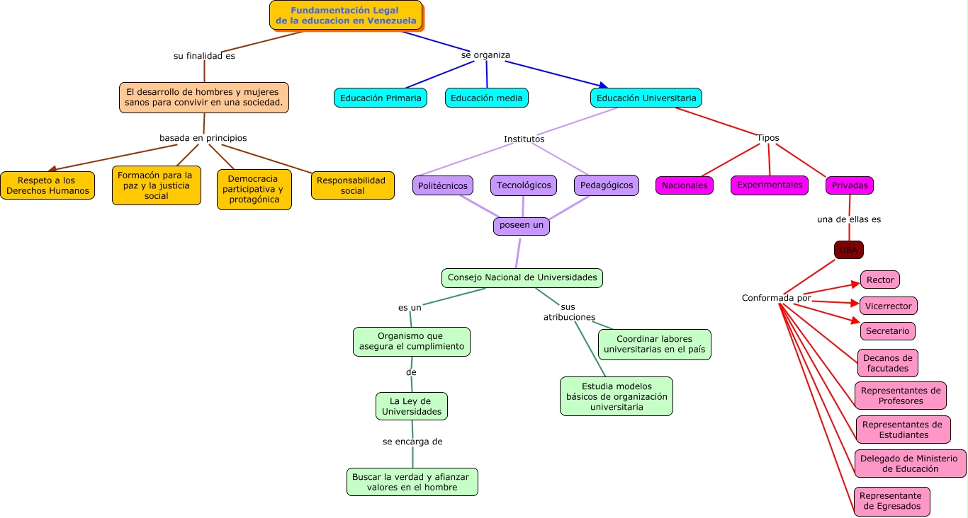
Este Cmap, tiene información relacionada con: Funamentación Legal de la Educacion en Venezuela, UBA Conformada por Decanos de facutades, Consejo Nacional de Universidades sus atribuciones Coordinar labores universitarias en el país, Fundamentación Legal de la educacion en Venezuela se organiza Educación Primaria, UBA Conformada por Secretario, UBA Conformada por Rector, El desarrollo de hombres y mujeres sanos para convivir en una sociedad. basada en principios Respeto a los Derechos Humanos, Tecnológicos ???? poseen un, Educación Universitaria Tipos Nacionales, UBA Conformada por Representantes de Estudiantes, Politécnicos ???? poseen un, Fundamentación Legal de la educacion en Venezuela se organiza Educación media, El desarrollo de hombres y mujeres sanos para convivir en una sociedad. basada en principios Responsabilidad social, Organismo que asegura el cumplimiento de La Ley de Universidades, Consejo Nacional de Universidades sus atribuciones Estudia modelos básicos de organización universitaria, Fundamentación Legal de la educacion en Venezuela se organiza Educación Universitaria, UBA Conformada por Representantes de Profesores, UBA Conformada por Delegado de Ministerio de Educación, El desarrollo de hombres y mujeres sanos para convivir en una sociedad. basada en principios Democracia participativa y protagónica, El desarrollo de hombres y mujeres sanos para convivir en una sociedad. basada en principios Formacón para la paz y la justicia social, UBA Conformada por Vicerrector