WARNING:
JavaScript is turned OFF. None of the links on this concept map will
work until it is reactivated.
If you need help turning JavaScript On, click here.
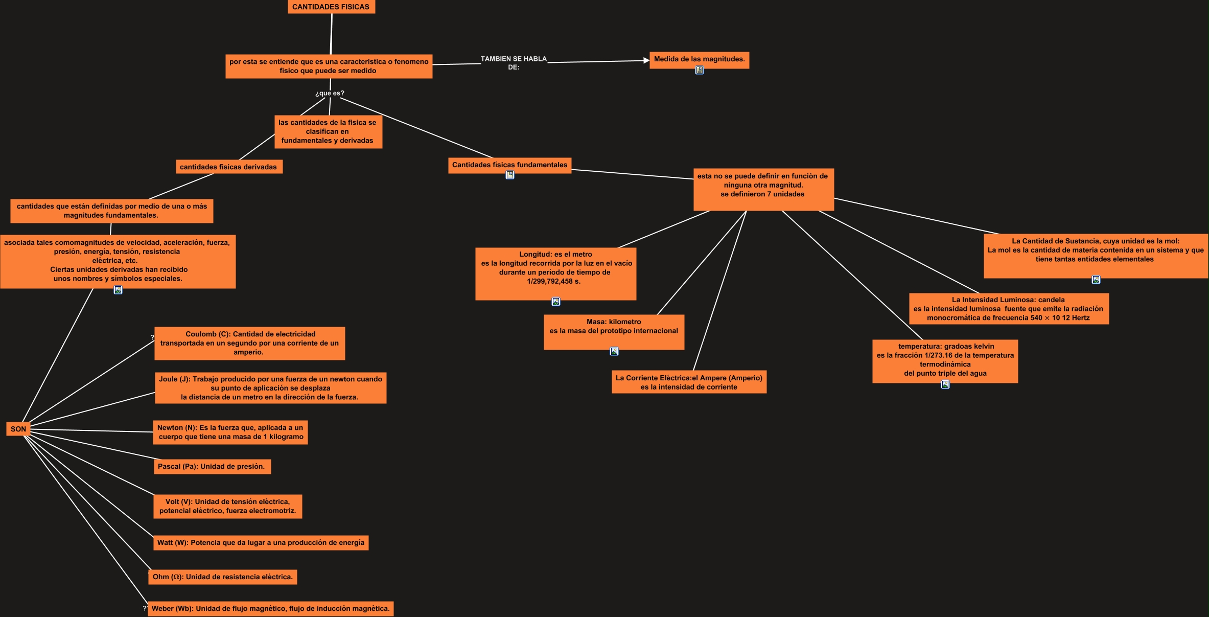
Este Cmap, tiene información relacionada con: cantidades fisica, Longitud: es el metro es la longitud recorrida por la luz en el vacío durante un período de tiempo de 1/299,792,458 s. ???? esta no se puede definir en función de ninguna otra magnitud. se definieron 7 unidades, Cantidades físicas fundamentales ???? esta no se puede definir en función de ninguna otra magnitud. se definieron 7 unidades, SON ???? Watt (W): Potencia que da lugar a una producción de energía, La Corriente Eléctrica:el Ampere (Amperio) es la intensidad de corriente ???? esta no se puede definir en función de ninguna otra magnitud. se definieron 7 unidades, CANTIDADES FISICAS ¿que es? cantidades fisicas derivadas, SON ???? Volt (V): Unidad de tensión eléctrica, potencial eléctrico, fuerza electromotriz., La Cantidad de Sustancia, cuya unidad es la mol: La mol es la cantidad de materia contenida en un sistema y que tiene tantas entidades elementales ???? esta no se puede definir en función de ninguna otra magnitud. se definieron 7 unidades, SON ???? Pascal (Pa): Unidad de presión., por esta se entiende que es una caracteristica o fenomeno fisico que puede ser medido TAMBIEN SE HABLA DE: Medida de las magnitudes., CANTIDADES FISICAS ¿que es? las cantidades de la fisica se clasifican en fundamentales y derivadas, CANTIDADES FISICAS ¿que es? Cantidades físicas fundamentales, SON ???? Ohm (Ω): Unidad de resistencia eléctrica., La Corriente Eléctrica:el Ampere (Amperio) es la intensidad de corriente ???? esta no se puede definir en función de ninguna otra magnitud. se definieron 7 unidades, CANTIDADES FISICAS ¿que es? las cantidades de la fisica se clasifican en fundamentales y derivadas, SON ???? Weber (Wb): Unidad de flujo magnético, flujo de inducción magnética., SON ???? Coulomb (C): Cantidad de electricidad transportada en un segundo por una corriente de un amperio., cantidades que están definidas por medio de una o más magnitudes fundamentales. ???? asociada tales comomagnitudes de velocidad, aceleración, fuerza, presión, energía, tensión, resistencia eléctrica, etc. Ciertas unidades derivadas han recibido unos nombres y símbolos especiales., asociada tales comomagnitudes de velocidad, aceleración, fuerza, presión, energía, tensión, resistencia eléctrica, etc. Ciertas unidades derivadas han recibido unos nombres y símbolos especiales. ???? SON, temperatura: gradoas kelvin es la fracción 1/273.16 de la temperatura termodinámica del punto triple del agua ???? esta no se puede definir en función de ninguna otra magnitud. se definieron 7 unidades, SON ???? Newton (N): Es la fuerza que, aplicada a un cuerpo que tiene una masa de 1 kilogramo