WARNING:
JavaScript is turned OFF. None of the links on this concept map will
work until it is reactivated.
If you need help turning JavaScript On, click here.
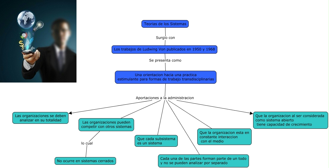
Este Cmap, tiene información relacionada con: TEORIA DE SISTEMA, Una orientacion hacia una practica estimulante para formas de trabajo transdisciplinarias Aportaciones a la administracion Las organizaciones pueden competir con otros sistemas, Una orientacion hacia una practica estimulante para formas de trabajo transdisciplinarias Aportaciones a la administracion Que cada subsistema es un sistema, Teorias de los Sistemas Surgio con Los trabajos de Ludwing Von publicados en 1950 y 1968, Las organizaciones pueden competir con otros sistemas lo cual No ocurre en sistemas cerrados, Los trabajos de Ludwing Von publicados en 1950 y 1968 Se presenta como Una orientacion hacia una practica estimulante para formas de trabajo transdisciplinarias, Una orientacion hacia una practica estimulante para formas de trabajo transdisciplinarias Aportaciones a la administracion Cada una de las partes forman parte de un todo y no se pueden analizar por separado, Una orientacion hacia una practica estimulante para formas de trabajo transdisciplinarias Aportaciones a la administracion Las organizaciones se deben analizar en su totalidad, Una orientacion hacia una practica estimulante para formas de trabajo transdisciplinarias Aportaciones a la administracion Que la organizacion al ser considerada como sistema abierto tiene capacidad de crecimiento, Una orientacion hacia una practica estimulante para formas de trabajo transdisciplinarias Aportaciones a la administracion Que la organizacion esta en constante interaccion con el medio