WARNING:
JavaScript is turned OFF. None of the links on this concept map will
work until it is reactivated.
If you need help turning JavaScript On, click here.
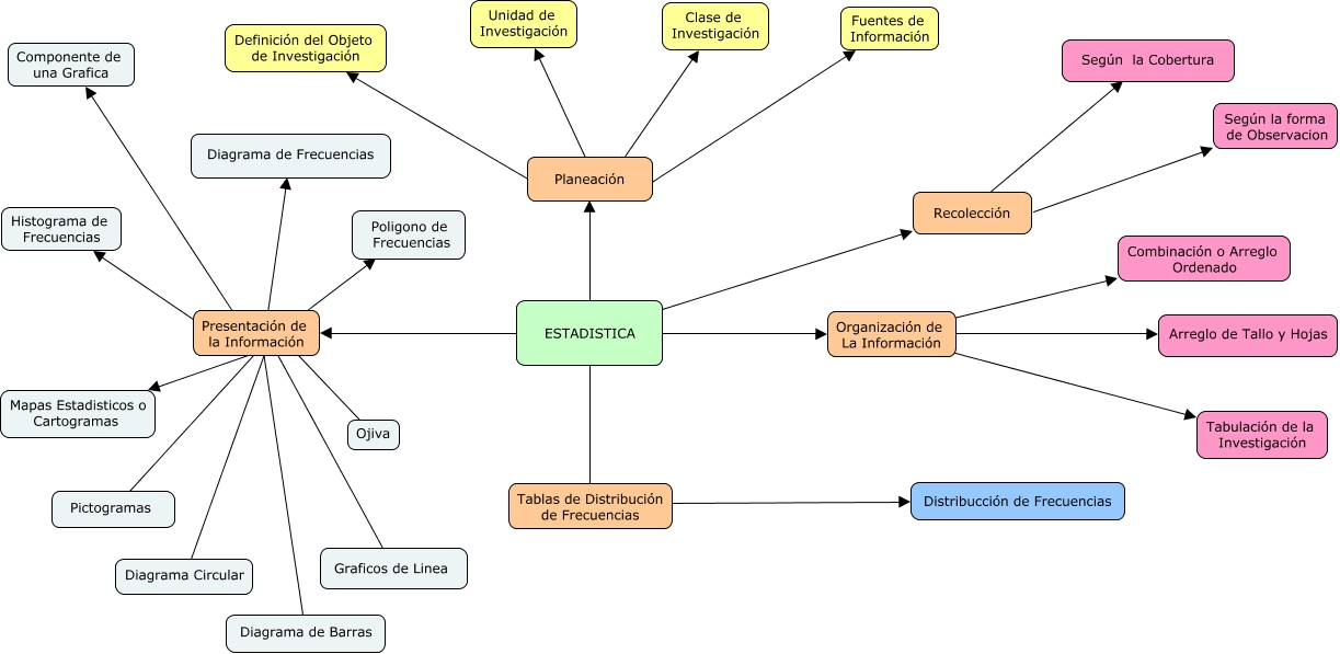
Este Cmap, tiene información relacionada con: Actividad1_Estadistica, Presentación de la Información Mapas Estadisticos o Cartogramas, Organización de La Información Arreglo de Tallo y Hojas, Planeación Unidad de Investigación, ESTADISTICA Presentación de la Información, ESTADISTICA Recolección, Presentación de la Información Pictogramas, Presentación de la Información Histograma de Frecuencias, Presentación de la Información Componente de una Grafica, Planeación Clase de Investigación, Recolección Según la forma de Observacion, Planeación Fuentes de Información, ESTADISTICA Organización de La Información, ESTADISTICA Planeación, Tablas de Distribución de Frecuencias Distribucción de Frecuencias, Planeación Definición del Objeto de Investigación, Presentación de la Información Poligono de Frecuencias, Organización de La Información Tabulación de la Investigación, Presentación de la Información Ojiva, Presentación de la Información Diagrama de Frecuencias, ESTADISTICA Tablas de Distribución de Frecuencias