WARNING:
JavaScript is turned OFF. None of the links on this concept map will
work until it is reactivated.
If you need help turning JavaScript On, click here.
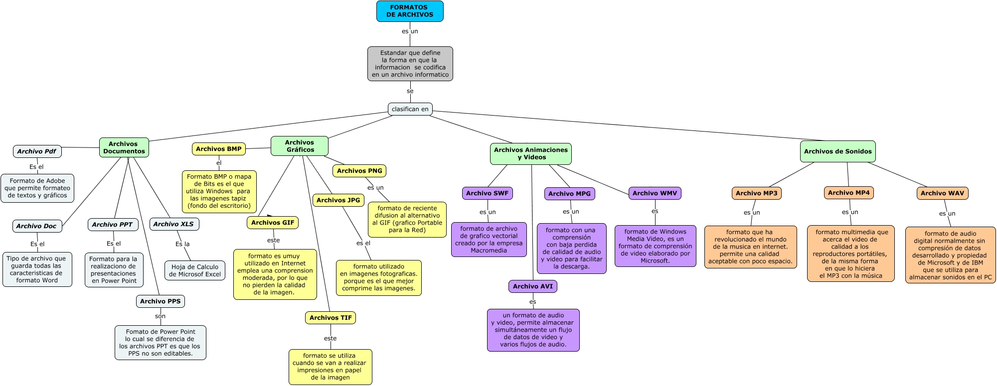
Este Cmap, tiene información relacionada con: Actividad1Multimedia, Archivos Animaciones y Videos Archivo MPG, Archivo Doc Es el Tipo de archivo que guarda todas las caracteristicas de formato Word, Archivo PPT Es el Formato para la realizaciono de presentaciones en Power Point, Archivos de Sonidos Archivo MP3, Archivos de Sonidos Archivo WAV, Archivo WMV es formato de Windows Media Video, es un formato de comprensión de video elaborado por Microsoft., Archivo XLS Archivos Documentos, Archivos Gráficos Archivos PNG, Archivos Gráficos Archivos GIF, Archivos TIF Archivos Gráficos, Archivo SWF es un formato de archivo de grafico vectorial creado por la empresa Macromedia, Estandar que define la forma en que la informacion se codifica en un archivo informatico se clasifican en, Archivo AVI es un formato de audio y video, permite almacenar simultáneamente un flujo de datos de video y varios flujos de audio., Archivo MP4 es un formato multimedia que acerca el video de calidad a los reproductores portátiles, de la misma forma en que lo hiciera el MP3 con la música, Archivo Pdf Es el Formato de Adobe que permite formateo de textos y gráficos, Archivo PPT Archivos Documentos, clasifican en Archivos de Sonidos, Archivo WAV es un formato de audio digital normalmente sin compresión de datos desarrollado y propiedad de Microsoft y de IBM que se utiliza para almacenar sonidos en el PC, Archivos BMP el Formato BMP o mapa de Bits es el que utiliza Windows para las imagenes tapiz (fondo del escritorio), Archivos GIF este formato es umuy utilizado en Internet emplea una comprension moderada, por lo que no pierden la calidad de la imagen.