WARNING:
JavaScript is turned OFF. None of the links on this concept map will
work until it is reactivated.
If you need help turning JavaScript On, click here.
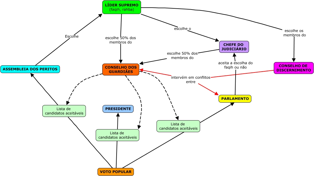
Esse mapa conceitual, produzido no IHMC CmapTools, tem a informação relacionada a: Sistema político iraniano pós 1979, CONSELHO DOS GUARDIÃES Lista de candidatos aceitáveis, CONSELHO DE DISCERNIMENTO intervém em conflitos entre PARLAMENTO, LÍDER SUPREMO (faqih, rahba) escolhe o CHEFE DO JUDICIÁRIO, CONSELHO DE DISCERNIMENTO intervém em conflitos entre CONSELHO DOS GUARDIÃES, LÍDER SUPREMO (faqih, rahba) escolhe os membros do CONSELHO DE DISCERNIMENTO, VOTO POPULAR PRESIDENTE, LÍDER SUPREMO (faqih, rahba) escolhe 50% dos membros do CONSELHO DOS GUARDIÃES, CONSELHO DOS GUARDIÃES Lista de candidatos aceitáveis, PARLAMENTO aceita a escolha do faqih ou não CHEFE DO JUDICIÁRIO, ASSEMBLEIA DOS PERITOS Escolhe LÍDER SUPREMO (faqih, rahba), VOTO POPULAR ASSEMBLEIA DOS PERITOS, CONSELHO DOS GUARDIÃES Lista de candidatos aceitáveis, VOTO POPULAR PARLAMENTO, CHEFE DO JUDICIÁRIO escolhe 50% dos membros do CONSELHO DOS GUARDIÃES