WARNING:
JavaScript is turned OFF. None of the links on this concept map will
work until it is reactivated.
If you need help turning JavaScript On, click here.
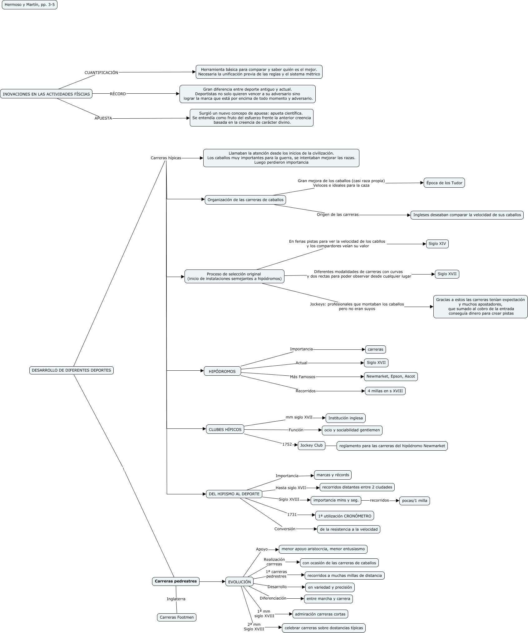
Este Cmap, tiene información relacionada con: C-Hermoso-KirolMod1-3-5, HIPÓDROMOS Importancia carreras, DEL HIPISMO AL DEPORTE Siglo XVIII importancia mins y seg., Proceso de selección original (inicio de instalaciones semejantes a hipódromos) Diferentes modalidades de carreras con curvas y dos rectas para poder observar desde cualquier lugar Siglo XVII, DESARROLLO DE DIFERENTES DEPORTES Carreras hípicas DEL HIPISMO AL DEPORTE, DEL HIPISMO AL DEPORTE Conversión de la resistencia a la velocidad, Jockey Club ???? reglamento para las carreras del hipódromo Newmarket, DESARROLLO DE DIFERENTES DEPORTES Carreras hípicas Organización de las carreras de caballos, DESARROLLO DE DIFERENTES DEPORTES Carreras hípicas Llamaban la atención desde los inicios de la civilización. Los caballos muy importantes para la guerra, se intentaban mejorar las razas. Luego perdieron importancia, Proceso de selección original (inicio de instalaciones semejantes a hipódromos) Jockeys: profesionales que montaban los caballos pero no eran suyos Gracias a estos las carreras tenían expectación y muchos apostadores, que sumado al cobro de la entrada conseguía dinero para crear pistas, DEL HIPISMO AL DEPORTE Hasta siglo XVII recorridos distantes entre 2 ciudades, Carreras pedrestres Inglaterra Carreras Footmen, DESARROLLO DE DIFERENTES DEPORTES Carreras hípicas HIPÓDROMOS, EVOLUCIÓN 1ª carreras pedrestres recorridos a muchas millas de distancia, EVOLUCIÓN Realización carrreas con ocasión de las carreras de caballos, HIPÓDROMOS Más Famosos Newmarket, Epson, Ascot, DESARROLLO DE DIFERENTES DEPORTES \ Carreras pedrestres, EVOLUCIÓN Diferenciación entre marcha y carrera, INOVACIONES EN LAS ACTIVIDADES FÍSCIAS APUESTA Surgió un nuevo concepo de apuesa: apueta científica. Se entendía como fruto del esfuerzo frente la anterior creencia basada en la creencia de carácter divino., Organización de las carreras de caballos Gran mejora de los caballos (casi raza propia) Veloces e ideales para la caza Época de los Tudor, EVOLUCIÓN 2ª mm Siglo XVIII celebrar carreras sobre dostancias típicas