WARNING:
JavaScript is turned OFF. None of the links on this concept map will
work until it is reactivated.
If you need help turning JavaScript On, click here.
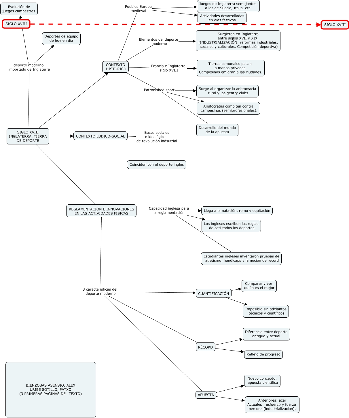
Este Cmap, tiene información relacionada con: C-Bienzobas-1-3, CUANTIFICACIÓN Comparar y ver quién es el mejor, REGLAMENTACIÓN E INNOVACIONES EN LAS ACTIVIDADES FÍSICAS 3 carácterísticas del deporte moderno APUESTA, SIGLO XVIII INGLATERRA, TIERRA DE DEPORTE deporte moderno importado de Inglaterra Evolución de juegos campestres, SIGLO XVIII INGLATERRA, TIERRA DE DEPORTE CONTEXTO LÚDICO-SOCIAL, CONTEXTO HISTÓRICO Patronished sport Aristócratas compiten contra campesinos (semiprofesionales)., CONTEXTO HISTÓRICO Pueblos Europa medieval Actividades desarrolladas en días festivos, CONTEXTO HISTÓRICO Elementos del deporte moderno Surgieron en Inglaterra entre siglos XVII y XIX. (INDUSTRIALIZACIÓN: reformas industriales, sociales y culturales. Competición deportiva), APUESTA Anteriores: azar Actuales : esfuerzo y fuerza personal(industrialización)., CONTEXTO HISTÓRICO Francia e Inglaterra siglo XVIII Tierras comunales pasan a manos privadas. Campesinos emigran a las ciudades., CONTEXTO HISTÓRICO Patronished sport Desarrollo del mundo de la apuesta, SIGLO XVIII INGLATERRA, TIERRA DE DEPORTE CONTEXTO HISTÓRICO, CONTEXTO LÚDICO-SOCIAL Bases sociales e ideológicas de revolución indsutrial Coinciden con el deporte inglés, REGLAMENTACIÓN E INNOVACIONES EN LAS ACTIVIDADES FÍSICAS Capacidad inglesa para la reglamentación Estudiantes ingleses inventaron pruebas de atletismo, hándicaps y la noción de record, RÉCORD Reflejo de progreso, CUANTIFICACIÓN Imposible sin adelantos técnicos y científicos, REGLAMENTACIÓN E INNOVACIONES EN LAS ACTIVIDADES FÍSICAS 3 carácterísticas del deporte moderno RÉCORD, SIGLO XVIII SIGLO XVIII, REGLAMENTACIÓN E INNOVACIONES EN LAS ACTIVIDADES FÍSICAS 3 carácterísticas del deporte moderno CUANTIFICACIÓN, APUESTA Nuevo concepto: apuesta científica, SIGLO XVIII INGLATERRA, TIERRA DE DEPORTE REGLAMENTACIÓN E INNOVACIONES EN LAS ACTIVIDADES FÍSICAS