WARNING:
JavaScript is turned OFF. None of the links on this concept map will
work until it is reactivated.
If you need help turning JavaScript On, click here.
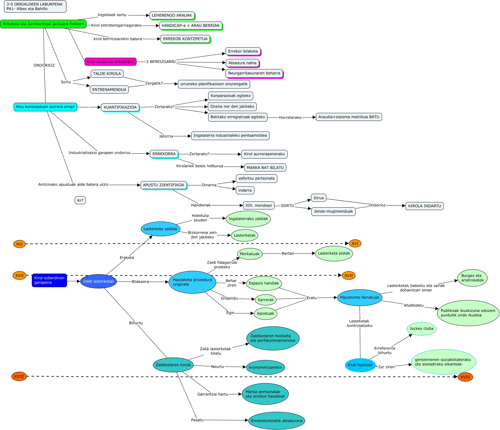
Este Cmap, tiene información relacionada con: PA1-Albes-KirolMod-3-5, Klub hipikoak Zer ziren gentelmenen soziabilitaterako eta aisiladirako elkarteak, kirol moderno industriala 3 BEREIZGARRI Abiadura nahia, Hiru kontzeptuen sorrera eman Aintzinako apustuak alde batera utziz APUSTU ZIENTIFIKOA, Hipodromo famatuak Lasteketak kontrolatzeko Klub hipikoak, XVI XVI, Jende-mugimenduak Ondorioz KIROLA INDARTU, Lasterketa zaldiak Bizkorrena zein den jakiteko Lasterketak, Hipodromo famatuak Lasterketak babestu eta sariak dohaintzan eman Burges eta aristrokatek, kirol moderno industriala 3 BEREIZGARRI Neurgarritasunaren beharra, Dirua Ondorioz KIROLA INDARTU, Betirako erregistroak egiteko Horretarako Araudia+sistema metrikoa BATU, Hautaketa prozedura originala Egin Apostuak, Arautzea eta berrikuntzak jarduera fisikoan Kirol entretenigarriagorako HANDICAP-a + ARAU BERRIAK, ERREKORRA Zertarako? Kirol aurrerapenerako, Zaldiketaren kirola Garrantzia hartu Marka pertsonalak eta errekor hausteak, Arautzea eta berrikuntzak jarduera fisikoan ???? kirol moderno industriala, APUSTU ZIENTIFIKOA Handienak XIX. mendean, XIX. mendean SORTU Dirua, XVIII XVIII, KUANTIFIKAZIOA Zertarako? Onena nor den jakiteko