WARNING:
JavaScript is turned OFF. None of the links on this concept map will
work until it is reactivated.
If you need help turning JavaScript On, click here.
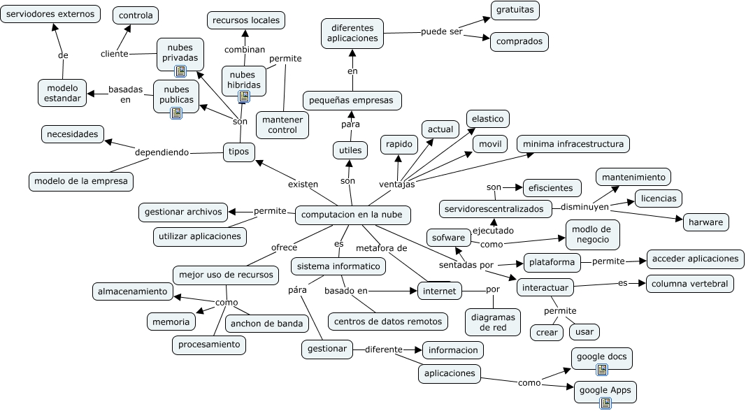
Este Cmap, tiene información relacionada con: mapa conceptual, computacion en la nube, nubes publicas basadas en modelo estandar, sistema informatico pára gestionar, computacion en la nube ventajas elastico, interactuar permite usar, tipos dependiendo necesidades, gestionar diferente informacion, aplicaciones como google docs, mejor uso de recursos como almacenamiento, sofware como modlo de negocio, nubes hibridas combinan recursos locales, diferentes aplicaciones puede ser gratuitas, computacion en la nube ventajas minima infracestructura, computacion en la nube metafora de ????, nubes hibridas permite mantener control, interactuar es columna vertebral, diferentes aplicaciones puede ser comprados, tipos son nubes hibridas, computacion en la nube ventajas movil, computacion en la nube existen tipos, servidorescentralizados disminuyen harware