WARNING:
JavaScript is turned OFF. None of the links on this concept map will
work until it is reactivated.
If you need help turning JavaScript On, click here.
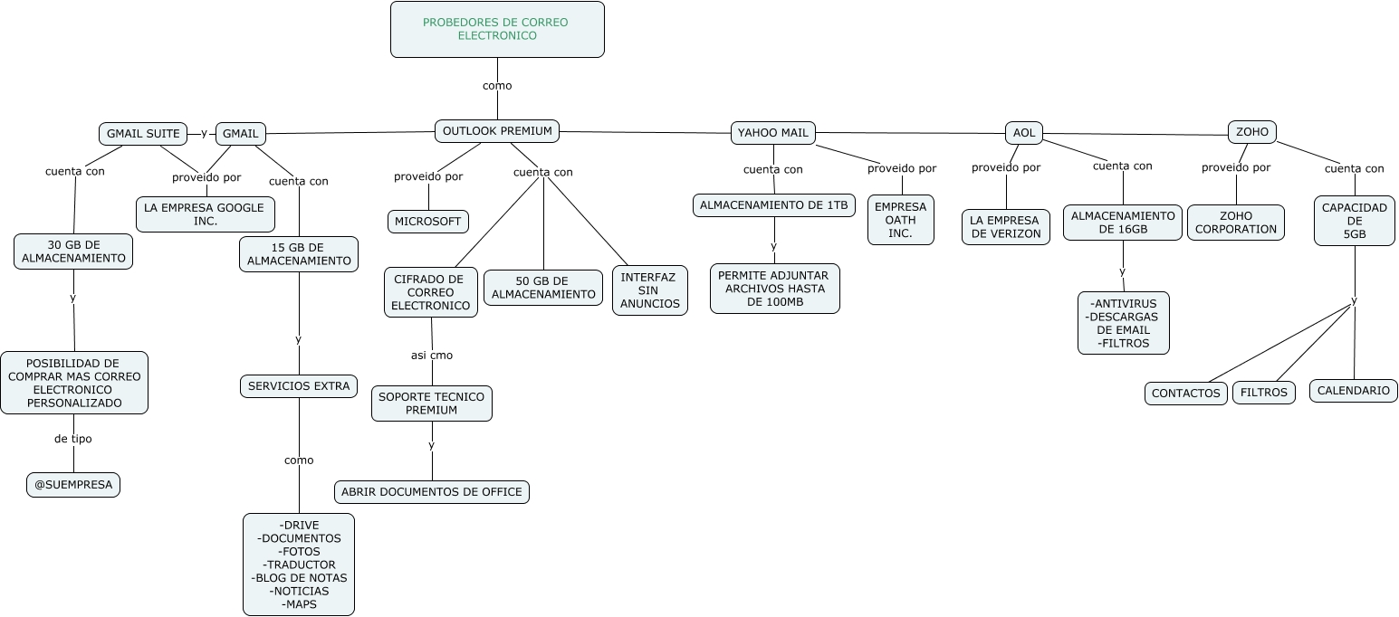
Este Cmap, tiene información relacionada con: PROVEDORES DE CORREO ELECTRONICO, ZOHO proveido por ZOHO CORPORATION, SOPORTE TECNICO PREMIUM y ABRIR DOCUMENTOS DE OFFICE, GMAIL SUITE proveido por LA EMPRESA GOOGLE INC., OUTLOOK PREMIUM proveido por MICROSOFT, GMAIL cuenta con 15 GB DE ALMACENAMIENTO, OUTLOOK PREMIUM cuenta con CIFRADO DE CORREO ELECTRONICO, GMAIL proveido por LA EMPRESA GOOGLE INC., YAHOO MAIL proveido por EMPRESA OATH INC., CAPACIDAD DE 5GB y CONTACTOS, PROBEDORES DE CORREO ELECTRONICO como OUTLOOK PREMIUM, AOL ???? ZOHO, 30 GB DE ALMACENAMIENTO y POSIBILIDAD DE COMPRAR MAS CORREO ELECTRONICO PERSONALIZADO, ALMACENAMIENTO DE 16GB y -ANTIVIRUS -DESCARGAS DE EMAIL -FILTROS, GMAIL SUITE y OUTLOOK PREMIUM, POSIBILIDAD DE COMPRAR MAS CORREO ELECTRONICO PERSONALIZADO de tipo @SUEMPRESA, CIFRADO DE CORREO ELECTRONICO asi cmo SOPORTE TECNICO PREMIUM, 15 GB DE ALMACENAMIENTO y SERVICIOS EXTRA, ZOHO cuenta con CAPACIDAD DE 5GB, OUTLOOK PREMIUM ???? YAHOO MAIL, YAHOO MAIL ???? AOL