WARNING:
JavaScript is turned OFF. None of the links on this concept map will
work until it is reactivated.
If you need help turning JavaScript On, click here.
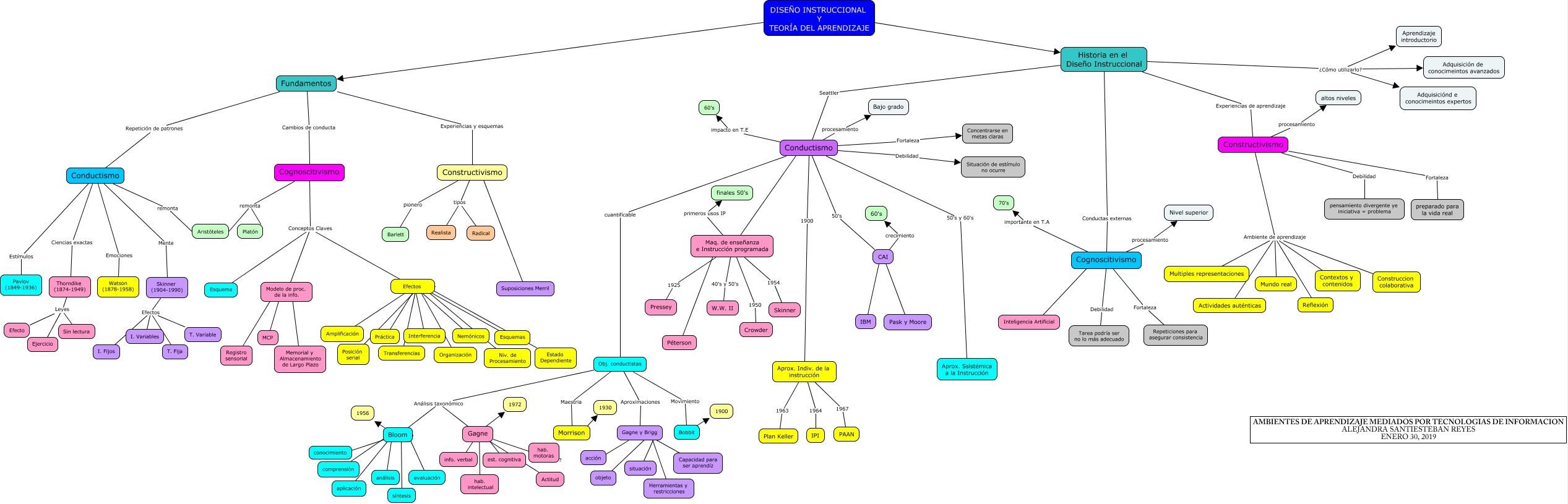
Este Cmap, tiene información relacionada con: Diseño Instruccional y Teoría del Aprendizaje, Constructivismo Ambiente de aprendizaje Mundo real, Cognoscitivismo Conceptos Claves Esquema, Modelo de proc. de la info. ???? Registro sensorial, Historia en el Diseño Instruccional Experiencias de aprendizaje Constructivismo, Skinner (1904-1990) Efectos T. Variable, Bloom ???? conocimiento, Conductismo Ciencias exactas Thorndike (1874-1949), CAI ???? IBM, Gagne ???? 1972, Constructivismo Ambiente de aprendizaje Contextos y contenidos, Maq. de enseñanza e Instrucción programada ???? Péterson, Cognoscitivismo importante en T.A 70's, Obj. conductistas Análisis taxonómico Bloom, Efectos ???? Niv. de Procesamiento, Skinner (1904-1990) Efectos I. Fijos, Efectos ???? Organización, Historia en el Diseño Instruccional ¿Cómo utilizarlo? Adquisición de conocimeintos avanzados, Conductismo Fortaleza Concentrarse en metas claras, Obj. conductistas Aproximaciones Gagne y Brigg, Gagne ???? info. verbal