WARNING:
JavaScript is turned OFF. None of the links on this concept map will
work until it is reactivated.
If you need help turning JavaScript On, click here.
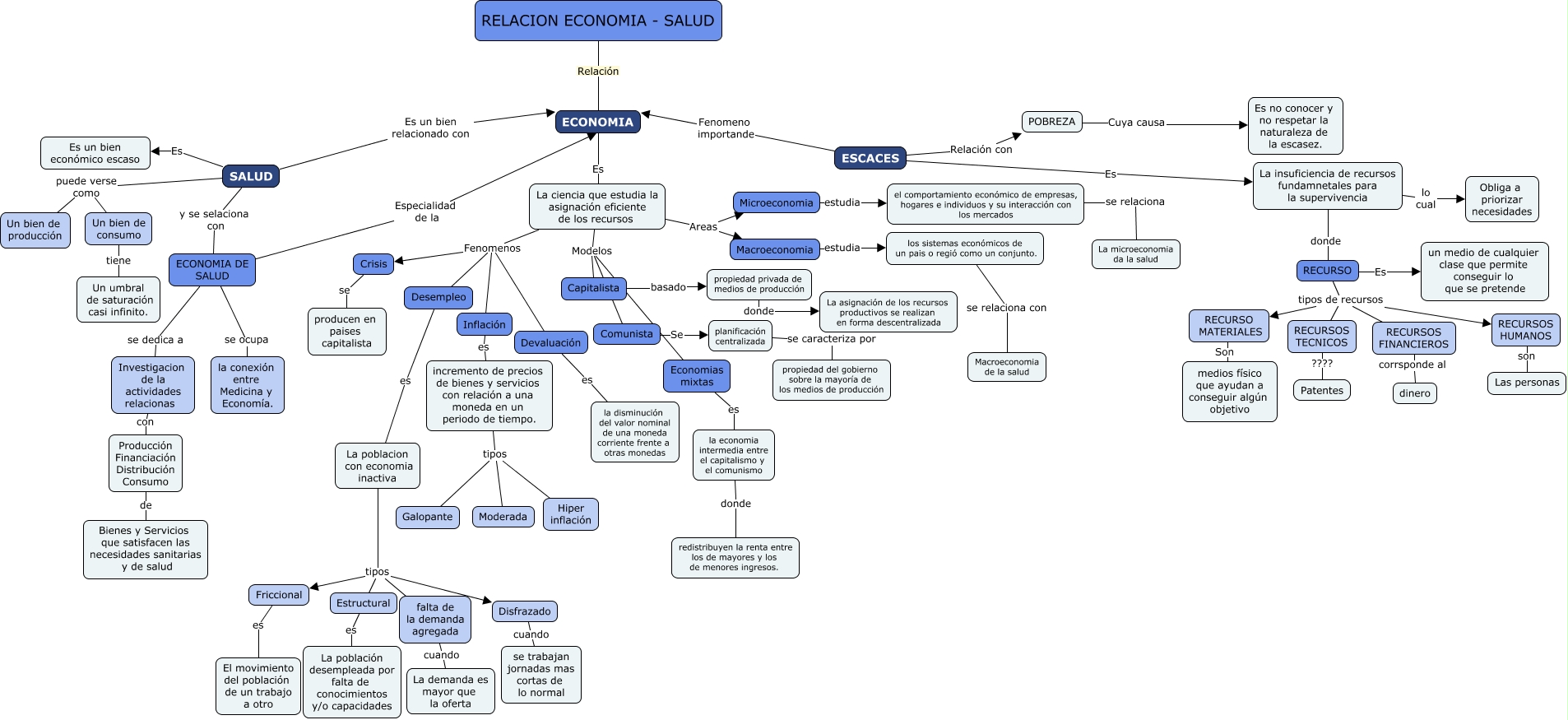
Este Cmap, tiene información relacionada con: REALACION ECONOMIA SALUD, Economias mixtas es la economia intermedia entre el capitalismo y el comunismo, Desempleo es La poblacion con economia inactiva, RECURSO tipos de recursos RECURSOS TECNICOS, Investigacion de la actividades relacionas con Producción Financiación Distribución Consumo, Disfrazado cuando se trabajan jornadas mas cortas de lo normal, falta de la demanda agregada cuando La demanda es mayor que la oferta, SALUD puede verse como Un bien de producción, Capitalista basado propiedad privada de medios de producción, RECURSOS HUMANOS son Las personas, RECURSOS FINANCIEROS corrsponde al dinero, POBREZA Cuya causa Es no conocer y no respetar la naturaleza de la escasez., incremento de precios de bienes y servicios con relación a una moneda en un periodo de tiempo. tipos Galopante, La ciencia que estudia la asignación eficiente de los recursos Areas Microeconomia, La poblacion con economia inactiva tipos Friccional, La insuficiencia de recursos fundamnetales para la supervivencia donde RECURSO, RECURSO tipos de recursos RECURSO MATERIALES, Friccional es El movimiento del población de un trabajo a otro, La ciencia que estudia la asignación eficiente de los recursos Areas Macroeconomia, Estructural es La población desempleada por falta de conocimientos y/o capacidades, Producción Financiación Distribución Consumo de Bienes y Servicios que satisfacen las necesidades sanitarias y de salud