WARNING:
JavaScript is turned OFF. None of the links on this concept map will
work until it is reactivated.
If you need help turning JavaScript On, click here.
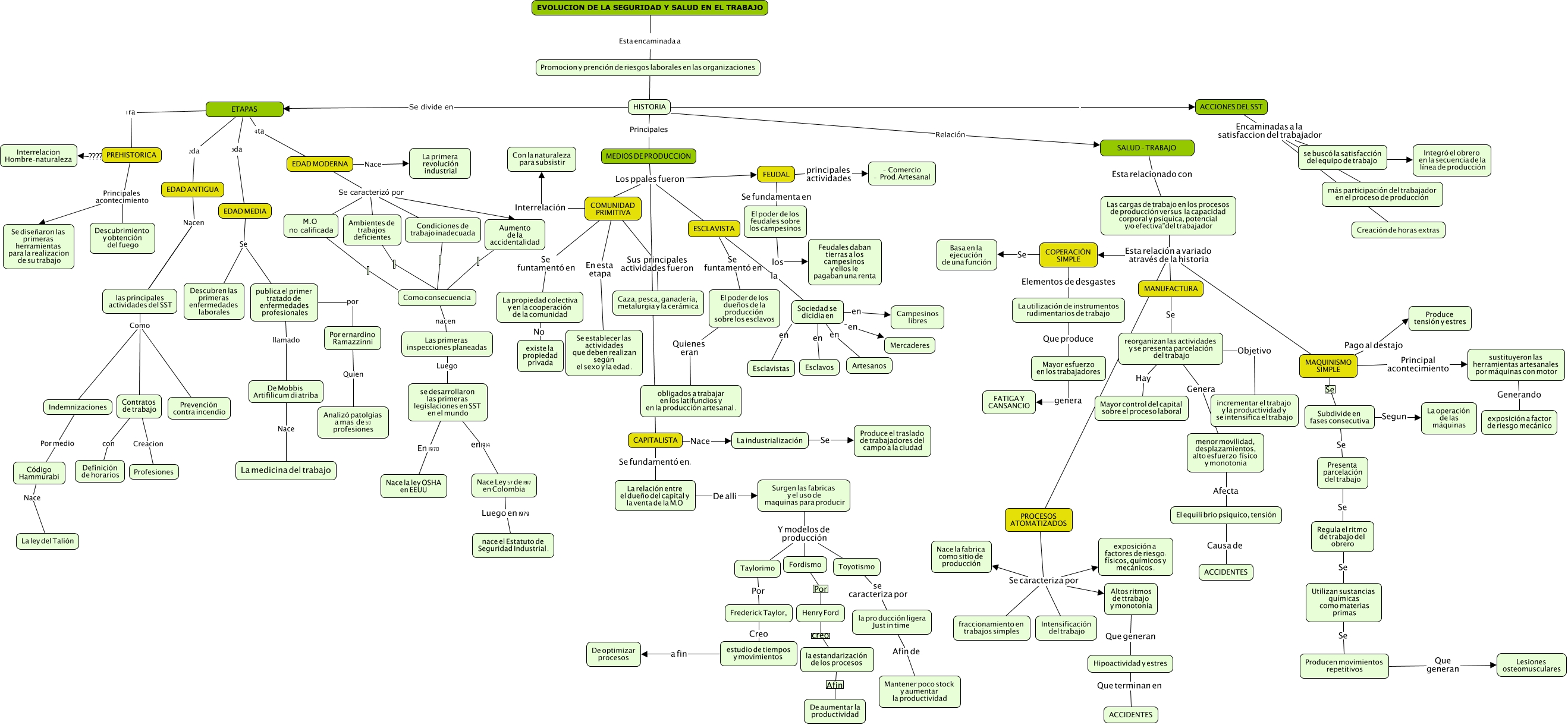
Este Cmap, tiene información relacionada con: HISTORIA SST, FEUDAL Se fundamenta en El poder de los feudales sobre los campesinos, Las cargas de trabajo en los procesos de producción versus la capacidad corporal y psíquica, potencial y/o efectiva”del trabajador Esta relación a variado através de la historia MAQUINISMO SIMPLE, sustituyeron las herramientas artesanales por máquinas con motor Generando exposición a factor de riesgo mecánico, Condiciones de trabajo inadecuada Como consecuencia, Nace Ley 57 de 1917 en Colombia Luego en 1979 nace el Estatuto de Seguridad Industrial ., ETAPAS 2da EDAD ANTIGUA, se desarrollaron las primeras legislaciones en SST en el mundo En 1970 Nace la ley OSHA en EEUU, Indemnizaciones Por medio Código Hammurabi, MAQUINISMO SIMPLE Principal acontecimiento sustituyeron las herramientas artesanales por máquinas con motor, ESCLAVISTA la Sociedad se dicidia en, HISTORIA Se divide en ETAPAS, se buscó la satisfacción del equipo de trabajo Se Integró el obrero en la secuencia de la línea de producción, La relación entre el dueño del capital y la venta de la M.O De alli Surgen las fabricas y el uso de maquinas para producir, COMUNIDAD PRIMITIVA Sus principales actividades fueron Caza, pesca, ganadería, metalurgia y la cerámica, las principales actividades del SST Como Prevención contra incendio, Henry Ford creo la estandarización de los procesos, SALUD - TRABAJO Esta relacionado con Las cargas de trabajo en los procesos de producción versus la capacidad corporal y psíquica, potencial y/o efectiva”del trabajador, reorganizan las actividades y se presenta parcelación del trabajo Hay Mayor control del capital sobre el proceso laboral, Sociedad se dicidia en en Campesinos libres, menor movilidad, desplazamientos, alto esfuerzo físico y monotonia Afecta El equili brio psiquico, tensión