WARNING:
JavaScript is turned OFF. None of the links on this concept map will
work until it is reactivated.
If you need help turning JavaScript On, click here.
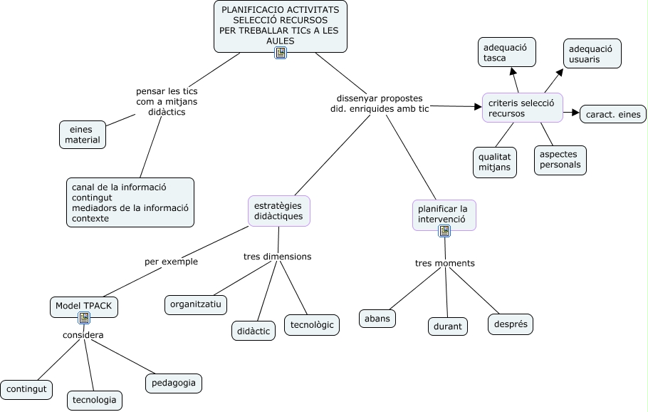
Este Cmap, tiene información relacionada con: bloc3, PLANIFICACIO ACTIVITATS SELECCIÓ RECURSOS PER TREBALLAR TICs A LES AULES pensar les tics com a mitjans didàctics canal de la informació contingut mediadors de la informació contexte, Model TPACK considera pedagogia, PLANIFICACIO ACTIVITATS SELECCIÓ RECURSOS PER TREBALLAR TICs A LES AULES dissenyar propostes did. enriquides amb tic criteris selecció recursos, criteris selecció recursos ???? qualitat mitjans, estratègies didàctiques tres dimensions organitzatiu, criteris selecció recursos ???? adequació usuaris, Model TPACK considera tecnologia, planificar la intervenció tres moments després, estratègies didàctiques tres dimensions didàctic, criteris selecció recursos ???? caract. eines, planificar la intervenció tres moments durant, criteris selecció recursos ???? aspectes personals, criteris selecció recursos ???? adequació tasca, estratègies didàctiques tres dimensions tecnològic, PLANIFICACIO ACTIVITATS SELECCIÓ RECURSOS PER TREBALLAR TICs A LES AULES dissenyar propostes did. enriquides amb tic estratègies didàctiques, PLANIFICACIO ACTIVITATS SELECCIÓ RECURSOS PER TREBALLAR TICs A LES AULES dissenyar propostes did. enriquides amb tic planificar la intervenció, estratègies didàctiques per exemple Model TPACK, planificar la intervenció tres moments abans, Model TPACK considera contingut, PLANIFICACIO ACTIVITATS SELECCIÓ RECURSOS PER TREBALLAR TICs A LES AULES pensar les tics com a mitjans didàctics eines material