WARNING:
JavaScript is turned OFF. None of the links on this concept map will
work until it is reactivated.
If you need help turning JavaScript On, click here.
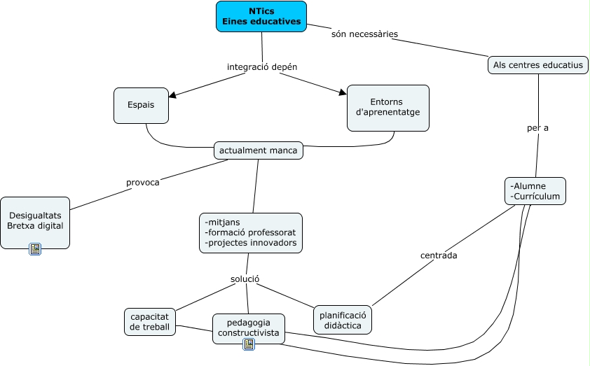
Este Cmap, tiene información relacionada con: bloc1, Als centres educatius per a -Alumne -Currículum, NTics Eines educatives integració depén Entorns d'aprenentatge, NTics Eines educatives són necessàries Als centres educatius, Espais ???? actualment manca, actualment manca provoca Desigualtats Bretxa digital, NTics Eines educatives integració depén Espais, -Alumne -Currículum ???? capacitat de treball, Entorns d'aprenentatge ???? actualment manca, -Alumne -Currículum ???? pedagogia constructivista, -mitjans -formació professorat -projectes innovadors solució pedagogia constructivista, -Alumne -Currículum centrada planificació didàctica, -mitjans -formació professorat -projectes innovadors solució capacitat de treball, -mitjans -formació professorat -projectes innovadors solució planificació didàctica, actualment manca ???? -mitjans -formació professorat -projectes innovadors