WARNING:
JavaScript is turned OFF. None of the links on this concept map will
work until it is reactivated.
If you need help turning JavaScript On, click here.
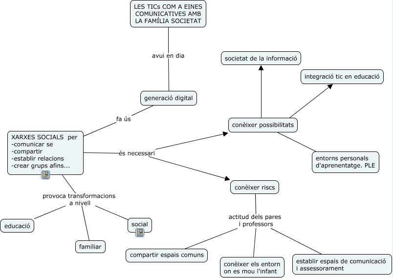
Este Cmap, tiene información relacionada con: bloc5, XARXES SOCIALS per -comunicar se -compartir -establir relacions -crear grups afins... és necessari conèixer possibilitats, conèixer riscs actitud dels pares i professors compartir espais comuns, XARXES SOCIALS per -comunicar se -compartir -establir relacions -crear grups afins... provoca transformacions a nivell social, conèixer possibilitats ???? integració tic en educació, generació digital fa ús XARXES SOCIALS per -comunicar se -compartir -establir relacions -crear grups afins..., conèixer riscs actitud dels pares i professors conèixer els entorn on es mou l'infant, LES TICs COM A EINES COMUNICATIVES AMB LA FAMÍLIA SOCIETAT avui en dia generació digital, conèixer possibilitats ???? societat de la informació, XARXES SOCIALS per -comunicar se -compartir -establir relacions -crear grups afins... provoca transformacions a nivell familiar, conèixer riscs actitud dels pares i professors establir espais de comunicació i assessorament, XARXES SOCIALS per -comunicar se -compartir -establir relacions -crear grups afins... és necessari conèixer riscs, conèixer possibilitats ???? entorns personals d'aprenentatge. PLE, XARXES SOCIALS per -comunicar se -compartir -establir relacions -crear grups afins... provoca transformacions a nivell educació