WARNING:
JavaScript is turned OFF. None of the links on this concept map will
work until it is reactivated.
If you need help turning JavaScript On, click here.
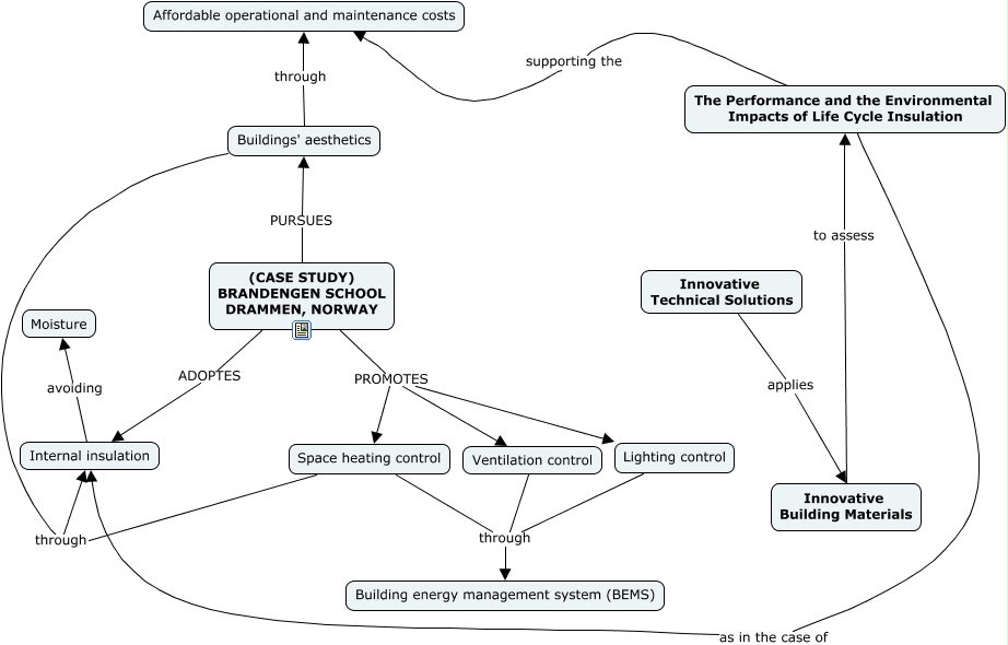
This Concept Map, created with IHMC CmapTools, has information related to: 07 CASE STUDY BUILDING ENVELOP, Lighting control through Building energy management system (BEMS), Innovative Building Materials to assess The Performance and the Environmental Impacts of Life Cycle Insulation, Buildings' aesthetics through Internal insulation, (CASE STUDY) BRANDENGEN SCHOOL DRAMMEN, NORWAY ADOPTES Internal insulation, The Performance and the Environmental Impacts of Life Cycle Insulation supporting the Affordable operational and maintenance costs, Innovative Technical Solutions applies Innovative Building Materials, Space heating control through Building energy management system (BEMS), (CASE STUDY) BRANDENGEN SCHOOL DRAMMEN, NORWAY PROMOTES Space heating control, The Performance and the Environmental Impacts of Life Cycle Insulation as in the case of Internal insulation, Buildings' aesthetics through Affordable operational and maintenance costs, (CASE STUDY) BRANDENGEN SCHOOL DRAMMEN, NORWAY PURSUES Buildings' aesthetics, (CASE STUDY) BRANDENGEN SCHOOL DRAMMEN, NORWAY PROMOTES Lighting control, Internal insulation avoiding Moisture, Ventilation control through Building energy management system (BEMS), Space heating control through Internal insulation, (CASE STUDY) BRANDENGEN SCHOOL DRAMMEN, NORWAY PROMOTES Ventilation control