WARNING:
JavaScript is turned OFF. None of the links on this concept map will
work until it is reactivated.
If you need help turning JavaScript On, click here.
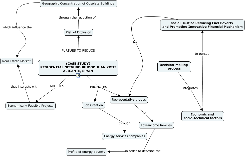
This Concept Map, created with IHMC CmapTools, has information related to: 08 CASE STUDY PROFILE OF ENERGY POVERTY, social Justice Reducing Fuel Poverty and Promoting Innovative Financial Mechanism for Representative groups, Geographic Concentration of Obsolete Buildings which influence the Real Estate Market, Job Creation through Energy services companies, Representative groups of Low-income families, (CASE STUDY) RESIDENTIAL NEIGHBOURHOOD JUAN XXIII ALICANTE, SPAIN ADOPTES Economically Feasible Projects, Low-income families in order to describe the Profile of energy poverty, (CASE STUDY) RESIDENTIAL NEIGHBOURHOOD JUAN XXIII ALICANTE, SPAIN PROMOTES Job Creation, Risk of Exclusion through the reduction of Geographic Concentration of Obsolete Buildings, Decision-making process integrates Economic and socio-technical factors, (CASE STUDY) RESIDENTIAL NEIGHBOURHOOD JUAN XXIII ALICANTE, SPAIN PURSUES TO REDUCE Risk of Exclusion, Economic and socio-technical factors to pursue social Justice Reducing Fuel Poverty and Promoting Innovative Financial Mechanism, Economically Feasible Projects that interacts with Real Estate Market, (CASE STUDY) RESIDENTIAL NEIGHBOURHOOD JUAN XXIII ALICANTE, SPAIN PROMOTES Representative groups