WARNING:
JavaScript is turned OFF. None of the links on this concept map will
work until it is reactivated.
If you need help turning JavaScript On, click here.
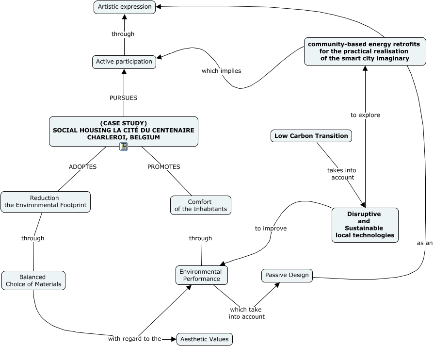
This Concept Map, created with IHMC CmapTools, has information related to: 02 CASE STUDY - ACTIVE PARTECIPATION, (CASE STUDY) SOCIAL HOUSING LA CITÉ DU CENTENAIRE CHARLEROI, BELGIUM ADOPTES Reduction the Environmental Footprint, Reduction the Environmental Footprint through Balanced Choice of Materials, Disruptive and Sustainable local technologies to explore community-based energy retrofits for the practical realisation of the smart city imaginary, (CASE STUDY) SOCIAL HOUSING LA CITÉ DU CENTENAIRE CHARLEROI, BELGIUM PROMOTES Comfort of the Inhabitants, Active participation through Artistic expression, Balanced Choice of Materials with regard to the Environmental Performance, Balanced Choice of Materials with regard to the Aesthetic Values, Environmental Performance which take into account Passive Design, Disruptive and Sustainable local technologies to improve Environmental Performance, Low Carbon Transition takes into account Disruptive and Sustainable local technologies, (CASE STUDY) SOCIAL HOUSING LA CITÉ DU CENTENAIRE CHARLEROI, BELGIUM PURSUES Active participation, community-based energy retrofits for the practical realisation of the smart city imaginary which implies Active participation, Passive Design as an Artistic expression, Comfort of the Inhabitants through Environmental Performance