WARNING:
JavaScript is turned OFF. None of the links on this concept map will
work until it is reactivated.
If you need help turning JavaScript On, click here.
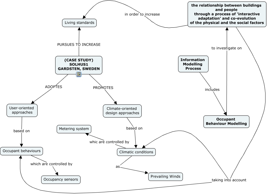
This Concept Map, created with IHMC CmapTools, has information related to: 09 CASE STUDY USE-ORIENTED APPROCHES, Occupant behaviours which are controlled by Occupancy sensors, Climate-oriented design approaches based on Climatic conditions, (CASE STUDY) SOLHUS1 GARDSTEN, SWEDEN ADOPTES User-oriented approaches, the relationship between buildings and people through a process of ‘interactive adaptation’ and co-evolution of the physical and the social factors taking into account Occupant behaviours, the relationship between buildings and people through a process of ‘interactive adaptation’ and co-evolution of the physical and the social factors in order to increase Living standards, Information Modelling Process includes Occupant Behaviour Modelling, Climatic conditions as Prevailing Winds, User-oriented approaches based on Occupant behaviours, Climatic conditions whic are controlled by Metering system, (CASE STUDY) SOLHUS1 GARDSTEN, SWEDEN PURSUES TO INCREASE Living standards, Occupant Behaviour Modelling to investigate on the relationship between buildings and people through a process of ‘interactive adaptation’ and co-evolution of the physical and the social factors, the relationship between buildings and people through a process of ‘interactive adaptation’ and co-evolution of the physical and the social factors taking into account Climatic conditions, (CASE STUDY) SOLHUS1 GARDSTEN, SWEDEN PROMOTES Climate-oriented design approaches