WARNING:
JavaScript is turned OFF. None of the links on this concept map will
work until it is reactivated.
If you need help turning JavaScript On, click here.
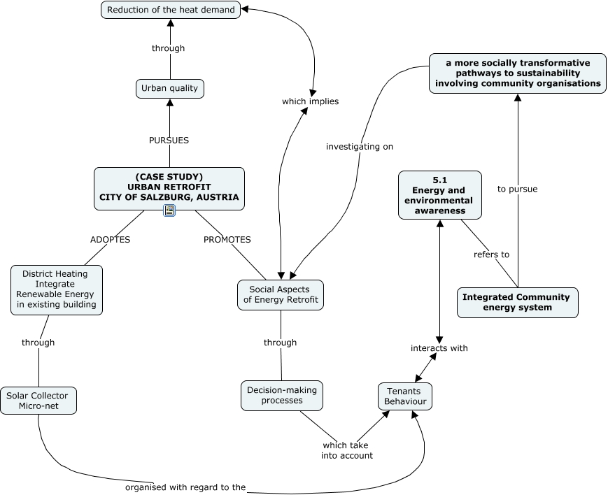
This Concept Map, created with IHMC CmapTools, has information related to: 01 CASE STUDY-MICRO NET, (CASE STUDY) URBAN RETROFIT CITY OF SALZBURG, AUSTRIA ADOPTES District Heating Integrate Renewable Energy in existing building, 5.1 Energy and environmental awareness interacts with Tenants Behaviour, Reduction of the heat demand which implies Social Aspects of Energy Retrofit, District Heating Integrate Renewable Energy in existing building through Solar Collector Micro-net, Decision-making processes which take into account Tenants Behaviour, (CASE STUDY) URBAN RETROFIT CITY OF SALZBURG, AUSTRIA PROMOTES Social Aspects of Energy Retrofit, Urban quality through Reduction of the heat demand, Social Aspects of Energy Retrofit through Decision-making processes, 5.1 Energy and environmental awareness refers to Integrated Community energy system, Integrated Community energy system to pursue a more socially transformative pathways to sustainability involving community organisations, (CASE STUDY) URBAN RETROFIT CITY OF SALZBURG, AUSTRIA PURSUES Urban quality, a more socially transformative pathways to sustainability involving community organisations investigating on Social Aspects of Energy Retrofit, Solar Collector Micro-net organised with regard to the Tenants Behaviour