WARNING:
JavaScript is turned OFF. None of the links on this concept map will
work until it is reactivated.
If you need help turning JavaScript On, click here.
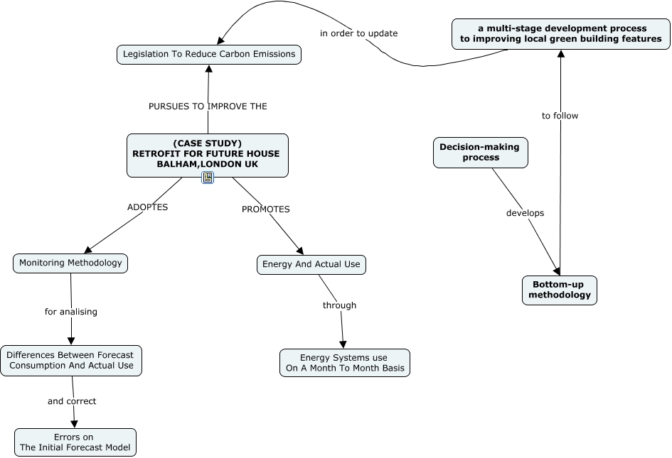
This Concept Map, created with IHMC CmapTools, has information related to: 10 CASE STUDY LEGISLATION TO REDUCE LC EMISSION, Bottom-up methodology to follow a multi-stage development process to improving local green building features, Monitoring Methodology for analising Differences Between Forecast Consumption And Actual Use, a multi-stage development process to improving local green building features in order to update Legislation To Reduce Carbon Emissions, Energy And Actual Use through Energy Systems use On A Month To Month Basis, Differences Between Forecast Consumption And Actual Use and correct Errors on The Initial Forecast Model, (CASE STUDY) RETROFIT FOR FUTURE HOUSE BALHAM,LONDON UK PROMOTES Energy And Actual Use, (CASE STUDY) RETROFIT FOR FUTURE HOUSE BALHAM,LONDON UK ADOPTES Monitoring Methodology, Decision-making process develops Bottom-up methodology, (CASE STUDY) RETROFIT FOR FUTURE HOUSE BALHAM,LONDON UK PURSUES TO IMPROVE THE Legislation To Reduce Carbon Emissions