WARNING:
JavaScript is turned OFF. None of the links on this concept map will
work until it is reactivated.
If you need help turning JavaScript On, click here.
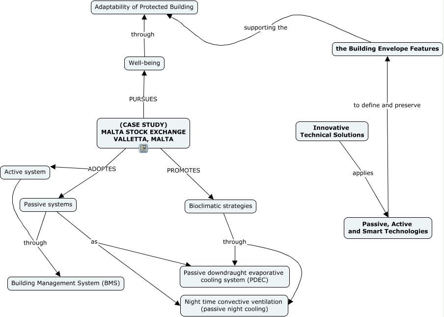
This Concept Map, created with IHMC CmapTools, has information related to: 06 CASE STUDY COOLING SYSTEMS, Passive, Active and Smart Technologies to define and preserve the Building Envelope Features, Passive systems as Night time convective ventilation (passive night cooling), (CASE STUDY) MALTA STOCK EXCHANGE VALLETTA, MALTA PROMOTES Bioclimatic strategies, (CASE STUDY) MALTA STOCK EXCHANGE VALLETTA, MALTA ADOPTES Active system, (CASE STUDY) MALTA STOCK EXCHANGE VALLETTA, MALTA ADOPTES Passive systems, Well-being through Adaptability of Protected Building, Bioclimatic strategies through Night time convective ventilation (passive night cooling), Passive systems as Passive downdraught evaporative cooling system (PDEC), Bioclimatic strategies through Passive downdraught evaporative cooling system (PDEC), the Building Envelope Features supporting the Adaptability of Protected Building, Innovative Technical Solutions applies Passive, Active and Smart Technologies, (CASE STUDY) MALTA STOCK EXCHANGE VALLETTA, MALTA PURSUES Well-being, Active system through Building Management System (BMS), Passive systems through Building Management System (BMS)