WARNING:
JavaScript is turned OFF. None of the links on this concept map will
work until it is reactivated.
If you need help turning JavaScript On, click here.
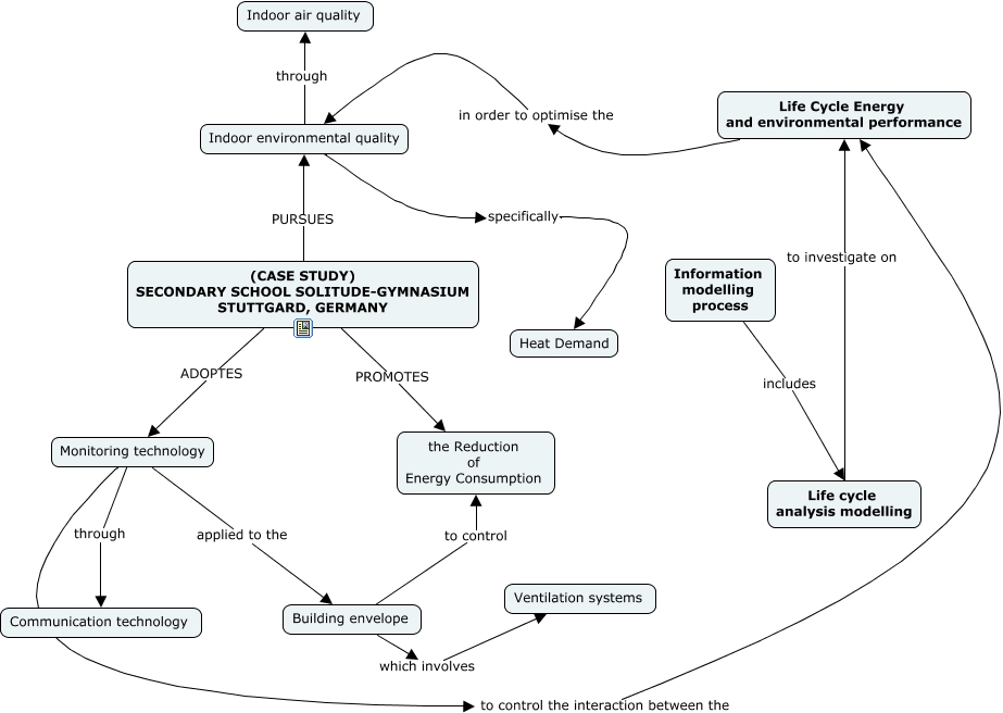
This Concept Map, created with IHMC CmapTools, has information related to: 04 CASE STUDY ENERGY CONSUMPTIONS, (CASE STUDY) SECONDARY SCHOOL SOLITUDE-GYMNASIUM STUTTGARD, GERMANY ADOPTES Monitoring technology, Monitoring technology through Communication technology, Building envelope which involves Ventilation systems, Life Cycle Energy and environmental performance in order to optimise the Indoor environmental quality, (CASE STUDY) SECONDARY SCHOOL SOLITUDE-GYMNASIUM STUTTGARD, GERMANY PROMOTES the Reduction of Energy Consumption, Indoor environmental quality through Indoor air quality, Information modelling process includes Life cycle analysis modelling, Indoor environmental quality specifically Heat Demand, (CASE STUDY) SECONDARY SCHOOL SOLITUDE-GYMNASIUM STUTTGARD, GERMANY PURSUES Indoor environmental quality, Life cycle analysis modelling to investigate on Life Cycle Energy and environmental performance, Monitoring technology applied to the Building envelope, Monitoring technology to control the interaction between the Life Cycle Energy and environmental performance, Building envelope to control the Reduction of Energy Consumption