WARNING:
JavaScript is turned OFF. None of the links on this concept map will
work until it is reactivated.
If you need help turning JavaScript On, click here.
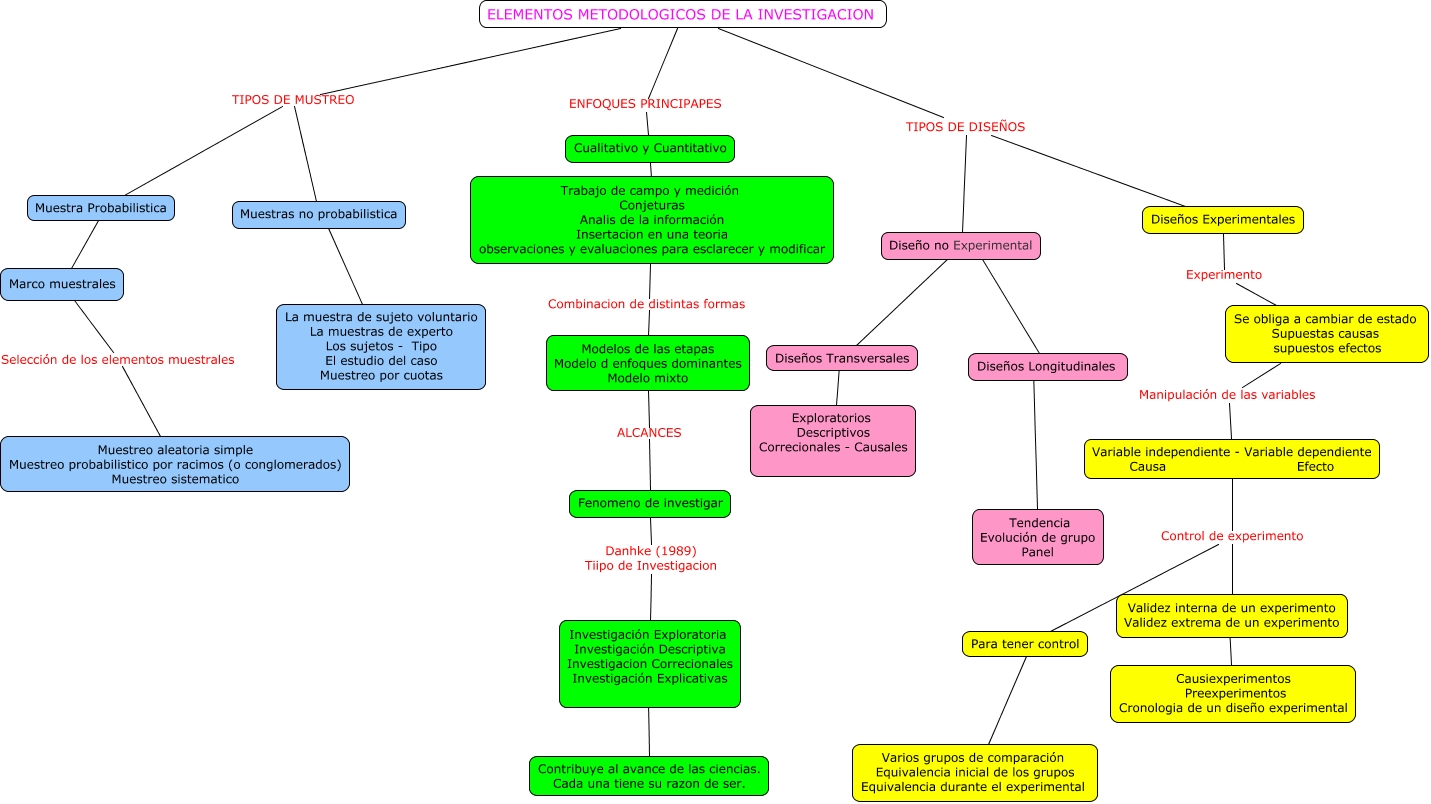
Este Cmap, tiene información relacionada con: Elementos Metodologicos de la Investigación 2018, Se obliga a cambiar de estado Supuestas causas supuestos efectos Manipulación de las variables Variable independiente - Variable dependiente Causa Efecto, Investigación Exploratoria Investigación Descriptiva Investigacion Correcionales Investigación Explicativas ???? Contribuye al avance de las ciencias. Cada una tiene su razon de ser., Cualitativo y Cuantitativo FASES Trabajo de campo y medición Conjeturas Analis de la información Insertacion en una teoria observaciones y evaluaciones para esclarecer y modificar, ELEMENTOS METODOLOGICOS DE LA INVESTIGACION ENFOQUES PRINCIPAPES Cualitativo y Cuantitativo, Validez interna de un experimento Validez extrema de un experimento ???? Causiexperimentos Preexperimentos Cronologia de un diseño experimental, Variable independiente - Variable dependiente Causa Efecto Control de experimento Para tener control, Diseños Experimentales Experimento Se obliga a cambiar de estado Supuestas causas supuestos efectos, Diseño no Experimental ???? Diseños Transversales, ELEMENTOS METODOLOGICOS DE LA INVESTIGACION TIPOS DE MUSTREO Muestra Probabilistica, Marco muestrales Selección de los elementos muestrales Muestreo aleatoria simple Muestreo probabilistico por racimos (o conglomerados) Muestreo sistematico, Fenomeno de investigar Danhke (1989) Tiipo de Investigacion Investigación Exploratoria Investigación Descriptiva Investigacion Correcionales Investigación Explicativas, Diseños Transversales ???? Exploratorios Descriptivos Correcionales - Causales, Modelos de las etapas Modelo d enfoques dominantes Modelo mixto ALCANCES Fenomeno de investigar, Para tener control ???? Varios grupos de comparación Equivalencia inicial de los grupos Equivalencia durante el experimental, ELEMENTOS METODOLOGICOS DE LA INVESTIGACION TIPOS DE DISEÑOS Diseños Experimentales, Diseños Longitudinales ???? Tendencia Evolución de grupo Panel, ELEMENTOS METODOLOGICOS DE LA INVESTIGACION TIPOS DE DISEÑOS Diseño no Experimental, Muestra Probabilistica ???? Marco muestrales, Diseño no Experimental ???? Diseños Longitudinales, Variable independiente - Variable dependiente Causa Efecto Control de experimento Validez interna de un experimento Validez extrema de un experimento