WARNING:
JavaScript is turned OFF. None of the links on this concept map will
work until it is reactivated.
If you need help turning JavaScript On, click here.
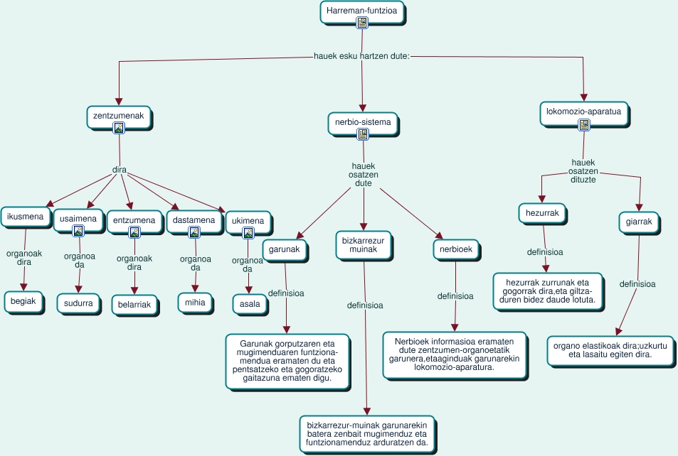
This Concept Map, created with IHMC CmapTools, has information related to: Alejandra_Vivar_Harreman-funtzioa, dastamena organoa da mihia, ikusmena organoak dira begiak, nerbio-sistema hauek osatzen dute garunak, nerbioek definisioa Nerbioek informasioa eramaten dute zentzumen-organoetatik garunera,etaaginduak garunarekin lokomozio-aparatura., usaimena organoa da sudurra, Harreman-funtzioa hauek esku hartzen dute: nerbio-sistema, nerbio-sistema hauek osatzen dute bizkarrezur muinak, zentzumenak dira ukimena, Harreman-funtzioa hauek esku hartzen dute: lokomozio-aparatua, garunak definisioa Garunak gorputzaren eta mugimenduaren funtziona- mendua eramaten du eta pentsatzeko eta gogoratzeko gaitazuna ematen digu., zentzumenak dira entzumena, lokomozio-aparatua hauek osatzen dituzte giarrak, hezurrak definisioa hezurrak zurrunak eta gogorrak dira,eta giltza- duren bidez daude lotuta., lokomozio-aparatua hauek osatzen dituzte hezurrak, entzumena organoak dira belarriak, bizkarrezur muinak definisioa bizkarrezur-muinak garunarekin batera zenbait mugimenduz eta funtzionamenduz arduratzen da., nerbio-sistema hauek osatzen dute nerbioek, zentzumenak dira ikusmena, zentzumenak dira dastamena, ukimena organoa da asala