WARNING:
JavaScript is turned OFF. None of the links on this concept map will
work until it is reactivated.
If you need help turning JavaScript On, click here.
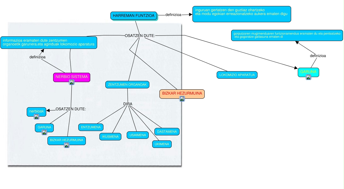
This Concept Map, created with IHMC CmapTools, has information related to: harreman funtzioa_ANDREA MANCISIDOR, ZENTZUMEN ORGANOAK DIRA UKIMENA, HARREMAN FUNTZIOA OSATZEN DUTE: ZENTZUMEN ORGANOAK, HARREMAN FUNTZIOA definizioa inguruan gertatzen den guztiaz ohartzeko eta modu egokian erreazionatzeko aukera ematen digu, NERBIO SISTEMA OSATZEN DUTE: nerbioak, NERBIO SISTEMA definizioa informazioa eramaten dute zentzumen organoetik garunera,eta aginduak lokomozio aparatura, ZENTZUMEN ORGANOAK DIRA IKUSMENA, ZENTZUMEN ORGANOAK DIRA USAIMENA, NERBIO SISTEMA OSATZEN DUTE: GARUNA, ZENTZUMEN ORGANOAK DIRA DASTAMENA, NERBIO SISTEMA OSATZEN DUTE: BIZKAR HEZURMUINA, HARREMAN FUNTZIOA OSATZEN DUTE: GARUNA, HARREMAN FUNTZIOA OSATZEN DUTE: LOKOMIZIO APARATUA, ZENTZUMEN ORGANOAK DIRA ENTZUMENA, GARUNA definizioa gorputzaren mugimenduaren funtzionamendua eramaten du eta pentsatzeko eta gogoratze gaitasuna ematen di, HARREMAN FUNTZIOA OSATZEN DUTE: NERBIO SISTEMA, HARREMAN FUNTZIOA OSATZEN DUTE: BIZKAR HEZURMUINA