WARNING:
JavaScript is turned OFF. None of the links on this concept map will
work until it is reactivated.
If you need help turning JavaScript On, click here.
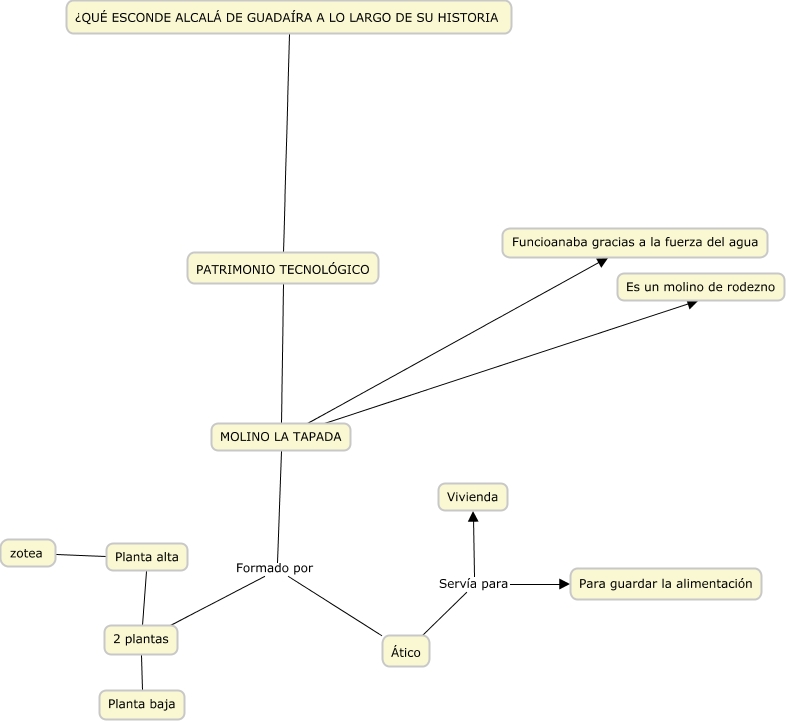
Este Cmap, tiene información relacionada con: Sin Título 1, MOLINO LA TAPADA Formado por Ático, PATRIMONIO TECNOLÓGICO MOLINO LA TAPADA, MOLINO LA TAPADA Formado por 2 plantas, Planta alta zotea, 2 plantas Planta baja, Ático Servía para Para guardar la alimentación, Ático Servía para Vivienda, MOLINO LA TAPADA Funcioanaba gracias a la fuerza del agua, 2 plantas Planta alta, ¿QUÉ ESCONDE ALCALÁ DE GUADAÍRA A LO LARGO DE SU HISTORIA PATRIMONIO TECNOLÓGICO, MOLINO LA TAPADA Es un molino de rodezno