WARNING:
JavaScript is turned OFF. None of the links on this concept map will
work until it is reactivated.
If you need help turning JavaScript On, click here.
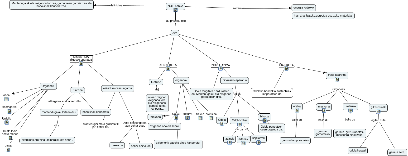
This Concept Map, created with IHMC CmapTools, has information related to: Oier Olaizola, maskuria balio du gernua gordetzeko, Organoak ???? Uzkia, dira IRAIZKETA iraitz-aparatua, Zirkulazio-aparatua Atalak bihotza, Organoak ???? Hestegorria, dira ARNASKETA organoak, Organoak ???? Heste lodia heste mehea, iraitz-aparatua Organoak giltzurrunak, NUTRIZIOA lau prozesu ditu dira, Zirkulazio-aparatua Atalak Odola, funtzioa elikagaiak eraldatzen ditu mantendugaiak lortzen ditu, giltzurrunak egiten dute odola iragazi, organoak birikak oxigenoa odolera bidali, Organoak ???? ahoa, iraitz-aparatua Organoak ureterrak, elikadura osasungarria Dieta osasungarria izan behar dugu orekatua, dira ZIRKULAZIOA Zirkulazio-aparatua, Organoak ???? Urdaila, Odol-hodiak da kapilarrak, ureterrak balio du gernua giltzurrunetatik maskurira bidaltzeko.