WARNING:
JavaScript is turned OFF. None of the links on this concept map will
work until it is reactivated.
If you need help turning JavaScript On, click here.
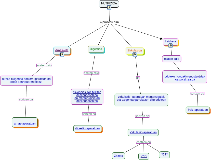
This Concept Map, created with IHMC CmapTools, has information related to: Maialen_perez, Zirkulazio-aparatuan osatzen du ????, esaten zaie ???? odoleko hondakin-substantziak kanporatzea da, NUTRIZIOA 4 prozesu dira Iraizketa, zirkulazio -aparatuak mantenugaiak eta oxigenoa garraiatzen ditu odolean sortzen da Zirkulazio-aparatuan, NUTRIZIOA 4 prozesu dira Zirkulazioa, NUTRIZIOA 4 prozesu dira Digestioa, aireko oxigenoa odolera igarotzen da arnas aparatuaren bidez sortzen da arnas-aparatuan, NUTRIZIOA 4 prozesu dira Arnasketa, Zirkulazio-aparatuan osatzen du ????, Arnasketa esaten zaio aireko oxigenoa odolera igarotzen da arnas aparatuaren bidez, Zirkulazio-aparatuan osatzen du Zainak, elikagaiak zati txikitan deskonposatzea da mantenugaietan deskonposatzea sortzen da digestio-aparatuan, Iraizketa ???? esaten zaie, Zirkulazioa da zirkulazio -aparatuak mantenugaiak eta oxigenoa garraiatzen ditu odolean, Digestioa esaten zaio elikagaiak zati txikitan deskonposatzea da mantenugaietan deskonposatzea, odoleko hondakin-substantziak kanporatzea da sortzen da Iraiz-aparatuan